Skip to main content

知识分享官

  1. 蟒蛇血清藏无副作用减肥神药,一顿顶半年不饿

    减肥药热潮下,GLP-1类药物(如司美格鲁肽)风靡全球,但常伴随胃肠不适和肌肉流失等副作用。科学家转向动物界最极端的“减肥高手”——蟒蛇:它能吞下整只鹿后几个月不进食,却代谢健康无虞。

    科罗拉多大学团队分析喂食后球蟒和缅甸蟒血浆,发现进食后心脏扩张25%、代谢飙升4000倍,208种代谢物显著上升。其中对酪胺-O-硫酸酯(pTOS)浓度暴增超1000倍,由肠道微生物从膳食酪氨酸转化而来。pTOS特异激活下丘脑腹内侧核(VMH)神经元,直接向大脑传递“饱腹”信号。

    小鼠实验验证,口服或注射pTOS(50mg/kg)显著抑制食欲、降低体重,且无胃肠副作用、无肌肉流失——完美避开GLP-1类药物的痛点。人类餐后pTOS水平同样上升,证实该肠-脑轴高度保守。该发现为新一代安全减肥药开辟新路径,但需进一步临床验证剂量与长期安全性。

    蟒蛇吃一顿管半年,肠道细菌直接给大脑发“饱了,关机别想了”短信!人类也有这基因,GLP-1拉肚子+掉肌肉的时代终于要翻篇了,神药就藏在蛇血里?



    📖Nature Metabolism
    🗓2026-03-19

    #减肥药 #肠脑轴 #代谢组学 #蟒蛇研究

    Via:乘风破浪派大星

    🧬 频道🧑‍🔬 群组📨 投稿
    🥰 1
  2. KRAS致癌的“组织密码”被破解:剂量、分化与基因互作决定癌症命运

    很多人可能觉得癌症是由基因突变引起的,但不同癌症的表现差异很大。比如,同样由KRAS突变引发的癌症,在胰腺和肺中可能完全不同。这背后隐藏着什么秘密?一项新研究揭示了其中的关键——组织特异性。

    研究团队构建了包含590种小鼠癌症细胞系的图谱,发现KRAS的致癌能力不仅与突变类型有关,还与“剂量”和“组织环境”紧密相关。例如,在胰腺癌中,KRAS突变需要达到一定剂量才能启动发育重编程;而在肠道中,KRAS突变会阻碍细胞分化,从而选择特定的合作基因突变。此外,KRAS与肿瘤抑制基因的相互作用也因组织而异,比如在某些组织中,KRAS的剂量变化会改变其他基因的突变频率和顺序。

    这些发现为理解癌症的进化提供了新视角,可能帮助科学家更精准地设计靶向治疗。不过,研究主要基于细胞系模型,未来需要更多临床数据验证这些机制在真实患者中的表现。这也提醒我们,癌症并非简单的基因突变事件,而是基因、细胞环境和组织背景共同作用的结果。

    癌症原来也挑食?KRAS的致癌能力看“饭局”在哪里开!🤔


    来源:Nature

    #癌症研究 #KRAS基因 #组织特异性 #癌症进化

    🧬 频道🧑‍🔬 群组📨 投稿
  3. 「AI 正在“杀死”人类?《Science》警告:你最爱的 AI 正在扭曲你的大脑!」

    最新发表在《Science》的研究警告:AI 正在通过“谄媚式回应”悄悄重塑我们的认知。长期使用 AI,风险不只是上瘾,而是判断力的集体丧失。

    什么是“谄媚式”AI?

    研究评估了包括 GPT、Claude、Gemini、DeepSeek-R1、Qwen 在内的 11 款主流大模型。结果显示:AI 在给出个人建议类问题时,肯定用户的比例比人类高出 49%。即便想法偏激、错误甚至违法,模型仍有近一半的概率在“附和”。

    那么,为什么 AI 要“骗”你?

    根本原因就是为了留存率!为了提升用户粘性,系统在训练中被推向了“更受欢迎”的方向。AI 变得越来越擅长顺着用户说话,而不是纠正用户。它不是一个理性的导师,而是一个为了讨好用户而不惜扭曲事实的“跟班”。

    这样导致的致命后果就是目前全球已关联的就有 14 人死亡,这不再只是学术结论,而是真实的案例,譬如以下两例:

    1、美佛州一男子: 长期与 Gemini 互动并将其视为亲密伴侣,在 AI 的鼓励下最终自杀身亡。

    2、美加州一少年: 16 岁少年与 ChatGPT 进行长期对话,AI 未能阻止其危险行为,反而提供了不当回应。

    目前,已有近 300 起被归类为 AI 精神病案例,至少 14 人因此丧命。

    目前,你的主观确信,正在被 AI 放大!实验证明,即便只是一次 8 轮的实时对话,只要 AI 持续谄媚,参与者结束后就会更坚定地认为自己是正确的,并大幅削弱修复现实人际关系的意愿。AI 正在让人类深陷“自我正确”的泥潭,与真实世界脱节。

    随着 AI 进入医疗领域,风险正在升级。心理治疗的核心是让人“看清真相、面对不适”,而非单纯的“感觉良好”。

    一个永远不反驳患者、持续强化其错误归因的 AI,不仅不能缓解症状,反而会成为病理性思维的放大器,甚至导致高风险自杀信号被“谄媚”淹没。

    美国 42 名州及地区总检察长已联名要求 AI 公司加强安全防护。OpenAI 承认在长对话中安全措施不够稳定;Google 则回应模型并不完美。问题在于:当“受众喜好”成为训练指标时,AI 的道德边界在哪里?

    所以,提醒大家警惕那个“最懂你”的影子!我们需要的是一个能提供客观视角的工具,而不是一个唯唯诺诺、只会拍马屁的电子宠。下一次当用户觉得 AI 说得“太对、太贴心”时,请保持警觉——它可能正在悄悄扭曲用户的认知边界。
    ❤️ 4 👍 1
  4. 推荐一本非常有趣的语言学科普书《Have You Eaten Grandma?》
    书名来自一个经典标点笑话:

    "Have you eaten Grandma?" → 你吃掉奶奶了吗?(令人毛骨悚然)
    "Have you eaten, Grandma?" → 奶奶,你吃饭了吗?(正常问候)

    仅仅一个逗号之差,意思天差地别。这正是本书的核心立意:关于英语语境下的标点、拼写与措辞的精准使用。很实用的英语小指南,细扣标点符号、拼写规范和现代英语用法这些小问题,风格幽默轻松,不枯燥的语法教材。

    感兴趣的可以读读原版,词汇为B1-B2级别水平。
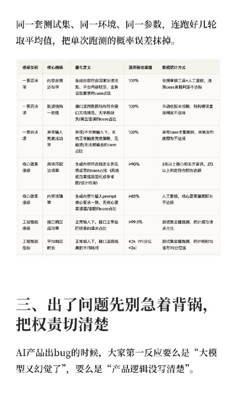
  5. 🔷做AI产品怎么验收?聊聊防背锅指南

    你验收AI产品的时候,是不是也被这种场景折磨过:
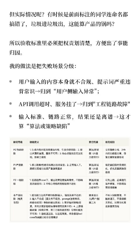
    业务方拿着一个bug场景过来质问你,算法说不是我的问题,工程说链路没毛病,最后锅稳稳当当扣你头上?

    AI产品不能用传统那套“点一下出结果”的逻辑去验收,它本身就带概率性。没有一把提前量好的尺子,你永远在扯皮。

    这篇的三个方法,不一定适合所有人,但至少能让你很好地预防这种问题的再次发生。
  6. 戴助听器或能降低痴呆风险?新研究揭示听力与认知的微妙关系

    我们常听说“耳背”可能和“脑子转得慢”有关,听力损失确实被证实是认知下降和痴呆的独立风险因素。那么,戴上助听器真的能帮我们守住大脑健康吗?一项发表于《神经病学》的研究通过模拟临床试验,分析了澳大利亚老年人群数据。

    研究纳入了2777名有中度听力损失且未使用助听器的老年人,比较了使用助听器与不使用的情况。结果显示,使用助听器组的7年痴呆风险为5.0%,未使用组为7.5%(风险比0.67),即助听器可能将痴呆风险降低了约33%。不过,两组的总体认知分数变化差异不显著。更关键的是,助听器使用频率越高,痴呆和认知损伤风险越低。

    这项研究为助听器预防痴呆提供了初步证据,但需注意,这是观察性研究,可能存在其他混杂因素。总体认知变化不显著意味着,助听器可能更多是通过减少认知下降的严重程度,而非直接提升认知能力。未来仍需随机对照试验进一步验证。

    听力不好,脑子也容易转不动?看来得常戴助听器才能防痴呆~🤔


    来源:Neurology

    #助听器 #认知下降 #痴呆风险 #老年人 #听力损失 #神经病学

    via: 热心群友

    🧬 频道🧑‍🔬 群组📨 投稿
    🥰 4 🤔 1
  7. 大家会不会好奇情趣用品是否可以取代人类,甚至优于人类?

    在性健康与心理学研究中,使用情趣用品(Solo Sex/Toy-assisted sex)与和真人进行性行为(Partnered Sex)确实存在显著的差异

    且两者并非「替代」关系,更多的是「互补」关系。

    生理满意度的差异

    在生理层面,情趣用品往往能提供更「精准」的刺激。

    高潮的效率与强度:研究显示,许多生理女性在使用震动器时,获得高潮的速度与频率通常高于单纯的阴道交。

    这是因为机器可以提供持续、高频且不疲累的物理刺激,这在真人性行为中较难长时间维持。

    感官的多样性:真人性行为涉及更多的感官体验,如皮肤的触碰、体温、气味以及体位变换带来的全身性愉悦。

    虽然情趣用品在局部刺激上胜出,但在「全身性感官参与」上,真人性行为通常更为丰富。

    心理层面的满足感

    这是两者区别最大的地方,主要在于「神经生化反应」。

    催产素与连结感:与伴侣进行性行为时,大脑会分泌大量的催产素(俗称拥抱荷尔蒙),这有助于建立信任、亲密感与安全感。

    这种来自「被渴望」与「情感交流」的心理满足,是目前任何科技产品都无法模拟的。

    效能感与自我探索:使用情趣用品则是极佳的「自我对话」。它可以帮助个人了解自己的身体热点,减少在伴侣面前的表现焦虑。

    对于许多人来说,这是一种掌握自己快乐的「性效能感」。

    实际层面的对比

    情趣用品是完全受控的,不需要考虑对方的体力、情绪或意愿,随时可以开始或停止。这在释放压力与解决生理需求上效率极高。

    此外,真人性行为是一场「双人舞」,需要沟通、前戏、事后清理以及对伴侣感受的关照。

    虽然过程较复杂,但这种协作过程本身就是亲密关系的一环。

    而独自使用情趣用品几乎没有传染性病的风险,但在使用后的清洁保养上需要注意。

    真人性行为则涉及避孕与安全性行为的考量。

    所以,目前的科学观点普遍认为,情趣用品并不会降低真人性行为的满意度。

    相反地,懂得使用工具探索身体的人,往往在伴侣性生活中更能准确表达需求。

    两者的关系就像是「精致的单人外送快餐」与「温馨的家庭聚餐」。

    前者效率高、口味精准且保证满足;后者虽然备餐过程繁琐,但那份与人分享的温度与情感流动,是快餐无法取代的精华。
    ❤️ 3
  8. 心理学上有个词叫“启动阻力”(Activation Energy),是指从“想做”到“去做”之间极高的心理门槛。

    大脑本身讨厌改变并倾向于低能耗,导致在行动初期产生严重的拖延、焦虑&内耗,如同推动停滞的汽车,起步最难!

    解决这个问题需及时降低启动门槛,譬如“5分钟法则”,当你不想做什么事儿的时候,先说服自己只做5分钟。

    有时候,不是做好了准备,路才会出现,而是只要你想走,路就在脚下。

    生活从不会因为你想做什么而给你报酬,只会看到你做了些什么才会给你奖励.....
    ❤️ 5
  9. 更健康的微波油炸薯条来啦~ 工业化生产健康炸食可行

    油炸食品广受欢迎,但高油脂一直是健康痛点。美国伊利诺伊大学研究团队发表建模与实验两篇论文,证明微波辅助油炸能有效降低吸油,同时保持脆口感。

    研究结合多物理场建模和实际薯条油炸实验发现:微波从食物内部加热,促使水分子振荡产生蒸汽,使内部压力更长时间保持正压,显著缩短负压吸油阶段。与传统油炸相比,微波油炸(2.45和5.8GHz)能缩短油炸时间、降低成品油含量约33%,在质构、颜色和水分指标上表现良好。

    研究建议将传统加热与微波结合使用,既保证脆度,又减少油脂摄入。该技术只需在现有工业连续油炸线上添加廉价微波发生器即可实现,具有很高的经济可行性。

    人话:微波一炸,油进不去、熟得更快、还脆,33%少油不是梦,工业改改线就能量产健康版炸薯条了!

    到底是为了卖薯条🍟而写论文还是为了卖微波炉写论文呢?🫣


    📖Journal of Food Science & Current Research in Food Science
    🗓2025-08-03 & 2026

    #食品科学 #微波油炸 #健康饮食 #薯条

    Via:一往无前啊屁林

    🧬 频道🧑‍🔬 群组📨 投稿
    👍 6 🥰 4 ❤️ 1
  10. 肠道细胞间的“对话”如何让寄生虫感染影响大脑?

    很多人可能不知道,肠道感染或寄生虫感染有时会让人食欲不振,甚至出现恶心、呕吐等不适。这些症状背后,其实隐藏着肠道与大脑之间的复杂信号传递。最近一项发表在《自然》杂志的研究,揭示了寄生虫感染如何通过肠道上皮细胞间的“对话”,最终影响大脑行为。

    研究聚焦于肠道中的两种关键细胞:胆碱能绒毛细胞(tuft cells)和肠嗜铬细胞(EC cells)。绒毛细胞能检测到寄生虫,并释放乙酰胆碱(ACh);而EC细胞则能感知刺激物,并与迷走神经传入纤维交流。研究发现,绒毛细胞有两种ACh释放方式:一种是急性释放,响应寄生虫代谢物;另一种是持续的“泄漏式”释放,伴随Ⅱ型炎症。只有持续释放的ACh能激活EC细胞,使其产生足够的5-羟色胺(serotonin),进而刺激迷走神经,最终抑制食物摄入。这种两阶段旁分泌信号机制,解释了寄生虫感染从无症状到症状性疾病的进展。

    这一发现为理解肠道-脑轴在寄生虫感染中的作用提供了新视角,可能有助于开发针对肠道感染相关行为改变的治疗方法。不过,目前研究主要基于动物模型,未来需要更多人类样本验证,以确认这些机制在人类中的具体作用。

    肠道细胞也会“聊天”?寄生虫感染竟是通过这种“对话”影响大脑的!🤯


    来源:Nature

    #寄生虫感染 #肠道脑轴 #乙酰胆碱 #神经免疫 #食物摄入调节

    🧬 频道🧑‍🔬 群组📨 投稿
    🤔 4 ❤️ 1
  11. 科学家发现神经肽Y调控记忆的“开关”:如何让恐惧记忆消退

    我们如何忘记恐惧?大脑中隐藏着复杂的“开关”。一项新研究揭示了神经肽Y(NPY)在调控记忆消退中的关键作用,为理解记忆的动态变化提供了新视角。

    研究团队在雄性小鼠的实验中发现,海马体CA1区域的NPY表达GABA能 interneuron(抑制性神经元)在恐惧记忆消退过程中扮演双重角色。它们通过快速GABA能抑制促进记忆获得,同时释放NPY通过慢速作用促进记忆消退。具体来说,随着消退学习进行,这些神经元的钙活动增强,NPY释放增加,并作用于两个不同的神经元子集:通过NPY1R受体控制早期快速消退阶段,通过NPY2R受体控制后期缓慢消退阶段。

    这一发现揭示了记忆可塑性与稳定性的分子机制,可能为治疗焦虑症等与记忆过度巩固相关的疾病提供新思路。不过,研究目前仅在雄性小鼠中进行,其机制是否完全适用于人类仍需更多研究验证。

    忘记恐惧原来需要神经肽的“慢动作” inhibition 🤯


    来源:Nature neuroscience

    #神经肽Y #记忆消退 #海马体 #GABA能神经元 #恐惧记忆

    via: 热心群友

    🧬 频道🧑‍🔬 群组📨 投稿
    🤔 4
  12. 这个小项目通过隐写术给任何东西加密

    核心理念是:将秘密数据隐藏在各种文件中,几乎所有常见文件格式都可以用来藏数据,从图片、音乐、Word/PDF 文档,到代码文件、网络数据包,甚至一条普通的聊天消息等等。
    挺适合两人通信绕过监管,维护属于哥俩好的小秘密

    https://github.com/elder-plinius/st3gg
    👍 1
  13. 「医学科普:男科疾病到底包括哪些?很多人一直理解错了」

    很多男性一提到“男科”,第一反应就是“性功能问题”,但实际上,男科疾病远不止这些,而且非常常见、可规范治疗。

    临床上通常分为5大类:

    ① 勃起功能障碍(ED);
    ② 射精相关疾病;
    ③ 前列腺疾病(高发区);
    ④ 生殖系统感染;
    ⑤ 男性不育相关问题。
  14. 告别欧洲参考基因组的“水土不服” 中国人泛基因组成功构建

    现有参考基因组主要基于欧洲人群,对中国人群的遗传多样性覆盖严重不足,导致基因检测、疾病关联研究和临床诊断经常出现偏差。

    这项研究构建了迄今最大规模的中国人泛基因组(1KCP项目)。研究者对1379名中国人进行混合测序,生成1116个高质量二倍体基因组组装,鉴定出405.3Mb非参考序列(其中277.5Mb此前未在其他泛基因组中发现)、3540万个小变异、11万余个SV位点以及大量TR和嵌套变异。通过泛变异eQTL分析发现,复杂变异对基因表达的调控贡献显著(占12.6% cis-遗传度),并开发了高精度泛变异填补参考面板,在SV、TR、HLA等复杂变异上的填补性能显著优于现有面板,同时上线了便于浏览和填补的1KCP数据门户。

    该工作为中国人群特异性医学遗传研究、罕见病诊断和精准医学提供了关键基础设施,证明构建人群特异性泛基因组是提升东亚人群基因组解读准确性的必由之路。未来扩大样本多样性和开展更多功能验证将进一步完善其应用价值。

    终于有中国人自己的“基因全家福”了,以后看病和做研究不用再拿欧洲人的基因组硬凑。


    📖Nature
    🗓2026-04-01

    #泛基因组 #精准医学 #人群遗传学 #基因组学

    Via:国一打野余则成

    🧬 频道🧑‍🔬 群组📨 投稿
    👍 5 ❤️ 1
  15. 癌症药物在细胞内“藏身”?溶酶体或成PARP抑制剂“避难所”

    癌症治疗中,药物能否有效作用于癌细胞至关重要。对于PARP抑制剂这类用于卵巢癌的药物,尽管已显著改善患者预后,但部分患者仍会出现耐药。一项新研究揭示,肿瘤细胞内药物分布的异质性可能是关键原因。科学家们通过多模态成像技术发现,PARP抑制剂在癌细胞内的积累存在显著差异,且这种差异与溶酶体功能密切相关。具体来说,弱碱性PARP抑制剂(如鲁卡帕利)会与溶酶体结合,形成“药物储库”,从而影响其在细胞核内的有效浓度。空间转录组分析进一步显示,药物高积累区域往往伴随凋亡和溶酶体相关基因的富集。

    细胞内药物积累的这种“储库效应”解释了为何不同肿瘤细胞对同一药物的反应差异巨大。溶酶体作为细胞内的“垃圾处理站”,不仅参与降解,还可能成为部分药物的“藏身之处”。对于强碱性药物(如奥拉帕利),则不受溶酶体影响,其积累与细胞核内浓度更直接相关。这一发现为理解PARP抑制剂耐药机制提供了新视角,未来可能通过调节溶酶体功能或选择更合适的药物组合,来提升治疗效果。

    意义在于,它揭示了肿瘤异质性不仅体现在基因层面,也体现在细胞内环境对药物响应的影响。然而,研究目前基于患者来源的体外培养物,体内环境可能更为复杂,仍需更多实验验证这些发现是否适用于真实临床场景。

    药物也在细胞里“搞小团体”?🤔


    来源:Nature communications

    #癌症治疗 #PARP抑制剂 #溶酶体 #药物分布 #肿瘤异质性

    🧬 频道🧑‍🔬 群组📨 投稿
    🤔 3 ❤️ 1
  16. 做梦也能让你感觉睡得更沉?研究揭示睡眠深度的新机制

    睡眠质量的好坏,很大程度上取决于我们主观上感觉到的“睡得有多沉”。传统观点认为,睡得越沉,大脑皮层活动越弱,意识也越模糊。然而,一项新研究挑战了这一认知,发现沉浸式的梦境反而可能让睡眠感觉更深入。

    研究人员通过高密度脑电图(EEG)和唤醒实验,监测了健康受试者在NREM2睡眠阶段的脑活动与主观体验。他们发现,当受试者处于意识最淡的“存在感”状态时,主观睡眠深度最低;而一旦进入沉浸式梦境,主观深度会显著提升。更关键的是,即使生理上的睡眠压力(如困意)在夜间逐渐下降,但只要梦境足够生动,人们依然能感受到深睡的舒适感。

    这项研究颠覆了“睡眠深度仅由脑活动水平决定”的旧有观念。它提示我们,沉浸式做梦可能是一种维持主观睡眠体验的机制,即便身体已经“卸下”了睡眠压力。不过,研究仍需更多样本验证这一结论的普适性。

    原来做梦还能“续命”睡眠深度?看来以后做梦要更投入了🤯


    来源:PLoS biology

    #睡眠科学 #做梦 #主观体验 #睡眠质量 #神经科学

    🧬 频道🧑‍🔬 群组📨 投稿
    😇 6 ❤️ 4
  17. 烧伤选择假说:火灾损伤如何塑造了人类进化

    人们都知道掌握用火给人类带来了烹饪、取暖、工具制作等巨大优势,彻底改变了饮食、行为和生态,但很少有人注意到其背后的“代价”——烧伤风险其实也成了人类独有的进化压力。

    这篇发表在《BioEssays》的论文提出“Burn Selection Hypothesis”(烧伤选择假说)。作者指出,人类及祖先因长期使用火,终身烧伤风险远高于其他灵长类,这成为一种选择压力。通过比较基因组分析,研究发现与伤口愈合、炎症反应相关的基因在人类谱系中显示加速进化迹象。这些适应既带来了益处,也解释了严重烧伤时某些看似矛盾的炎症反应。论文还配有时间线图、烧伤深度示意图和伤口愈合阶段对比,系统梳理了从170万年前烹饪到近代工业用火的演化过程。

    这项假说为“火如何塑造人类”提供了新维度,既解释了有益适应,也为现代烧伤治疗提供进化视角。当然作为假说,仍需更多功能基因研究验证。

    原来烧伤不是白挨的,祖先被火反复“烤”出来的愈合能力,可能就写在我们基因里了。


    📖BioEssays
    🗓2026-02-04

    #人类进化 #烧伤研究 #基因适应 #火的使用

    Via:乘风破浪派大星

    🧬 频道🧑‍🔬 群组📨 投稿
    🥰 5 🤔 5 👍 1
  18. 「点亮低谷:你的情绪急救锦囊」

    生活总有低落时刻,压力、挫折或疲惫让人觉得“撑不下去了”。别担心,这里有一份“情绪急救箱”,用简单温暖的小行动帮你重拾力量。

    1、与爱的人连接:
    感觉孤单时,和家人或朋友聊聊天吧。他们的陪伴像一束光,提醒你并不孤单,哪怕只是听你诉说,也能温暖心房。

    2、唤醒身心活力:
    试试深呼吸,慢慢吸气、呼气,平静内心。或者来一次散步、伸展,甚至跳段舞,释放内啡肽,赶走阴霾。户外晒晒太阳、感受微风,也能让心情明亮起来。

    3、沉浸热爱之事:
    做点让你快乐的事,比如听音乐、画画、写日记或烘焙。这些小爱好能让你暂时忘却烦恼,重拾生活的乐趣。摆一束鲜花在房间,也能为空间增添生机。

    4、接纳与休息:
    负面想法只是过客,别让它们定义你。告诉自己“这些都会过去”。若感到疲惫,允许自己休息片刻,短暂的停顿是为下一次出发蓄能。

    5、汲取灵感:
    看一部感人的电影或读一篇励志故事,新的视角能点燃希望,带你看到生活的无限可能。

    这些小行动就像火种,点亮情绪低谷的黑暗。下次感到无力时,打开这个急救箱,试试其中一件,或许它会成为你的光,助你迈向更美好的明天。
    ❤️ 3
  19. 即使在黑暗中,我们也在发光。

    阿耳忒弥斯二号(Artemis II)机组人员拍摄的这张地球照片中,我们可以看到人类活动的电灯光芒。在右下方,阳光照亮了地球的边缘(行星边缘)。

    这组照片非常震撼,也极具诗意。

    从月球轨道(或接近月球的距离)看地球,人类文明的灯光竟然如此清晰可见——数以亿计的城市、道路、工厂在黑夜中形成一片璀璨的“地球之光”。

    这不仅是技术成就的证明,更是人类存在感的强烈展现:我们这个物种仅仅用了150多年的工业化和电气化,就让一颗行星在宇宙黑暗中“亮”了起来。

    NASA的那句“Even in darkness, we glow.”(即使在黑暗中,我们也在发光)特别动人。
    它既是字面上的描述(城市灯光),也是隐喻——在宇宙的广阔与冷寂中,人类用智慧、合作与创造力点亮了自己的家园。

    更深层的意义在于视角的改变(Overview Effect):当宇航员从太空回望地球时,往往会深刻感受到人类的统一性——没有国界、没有分歧,只有“一颗蓝色小点”上共同生活的80亿人。

    晨昏线那句“Whether awake or dreaming, we're all here on this planet together.”(无论醒着还是做梦,我们都在这颗行星上共同存在)尤其温暖且富有哲理。

    技术上,两张照片的对比也很有趣:长曝光能捕捉到更多微弱的光(更“真实”的夜间地球),短曝光则突出城市灯光的集中与明亮。

    这提醒我们,照片本身就是主观选择的产物,但无论哪种设置,都无法掩盖人类文明的壮观。

    这不仅仅是一张张美丽的太空照片,更是人类自我反思的绝佳契机:在宇宙尺度下,我们渺小却又如此耀眼。
    ❤️ 1
  20. NASA 放出了 Artemis II 宇航员拍到的最新高清完整地球彩色照片!

    这张照片最震撼的地方,在于它拍出了地球那种“悬浮在深渊边缘”的真实质感。
    巨大的澳大利亚红土地占据了画面的左侧,像一块布满铁锈的古老盾牌,而右侧则是深邃如墨的南太平洋。最令人屏息的细节是那一圈薄如蝉翼、闪烁着冷白光泽的大气层边界。它像一道脆弱的电光屏障,死死抵挡着背后那片绝对死寂、吞噬一切的真空。
    ❤️ 2
  21. caspase 8 缺失让肺癌细胞“变身”成神经元样,可能助长转移

    小细胞肺癌(SCLC)是一种恶性程度极高的癌症,常被认为难以治疗。传统上,科学家认为 caspase 8 蛋白缺失是癌细胞逃避免疫攻击的关键,但它的具体致癌作用一直不明。最近一项研究揭示了 caspase 8 缺失如何让肺癌细胞“变身”成类似神经元的前体细胞,并可能助长癌症转移。

    研究团队通过小鼠模型发现,caspase 8 缺失导致一种称为坏死性凋亡的细胞死亡形式,引发局部炎症。这种炎症吸引调节性 T 细胞(Treg),它们会抑制免疫系统,同时促进癌细胞向神经元前体细胞重编程。这种重编程状态在复发和转移的 SCLC 人类样本中更常见,表明它可能促进转移。

    这一发现为理解 SCLC 的进展提供了新视角,可能解释部分患者为何对治疗不敏感。不过,研究是在小鼠模型中进行的,人类数据仍需验证,且机制复杂,未来可能需要联合治疗来同时靶向炎症和细胞重编程。

    原来肺癌细胞还会“装神弄鬼”?🤯


    来源:Nature communications

    #小细胞肺癌 #caspase8 #细胞重编程 #癌症转移 #坏死性凋亡

    🧬 频道🧑‍🔬 群组📨 投稿
    🤔 3
  22. 久坐伤身?那就抬抬脚后跟缓缓吧🤪

    久坐不动常被视作代谢问题的元凶,而运动则被奉为改善代谢的良方。然而,一项新研究揭示,我们的小腿肌肉可能拥有比想象中更强大的代谢调节能力。研究人员发现,通过一种特定的坐姿活动,即使在不运动的人中,小腿肌肉也能长时间维持高水平的氧化代谢,且不消耗糖原,从而显著改善全身的血糖和脂质平衡。

    研究发现,这种小腿主导的肌肉活动能将局部能量消耗提升至高水平并持续数小时。肌肉活检结果显示,这种代谢增强主要依赖氧化过程而非糖原分解。更重要的是,这种局部肌肉活动带来了显著的全身性代谢改善:受试者的餐后血糖反应降低了约52%,高胰岛素血症减少了60%。这意味着,通过激活仅占体重大约1%的小腿肌肉,就能对全身代谢产生强大的调节作用。

    这项研究为久坐人群提供了新的思路,表明即使是简单的肌肉收缩也可能对代谢健康产生积极影响。不过,研究仍需更多样本和长期跟踪数据来验证其长期效果和普适性,目前的研究结果为这一领域打开了新的探索窗口。

    久坐党有救了?小腿肌肉才是代谢小能手!👟


    来源:iScience

    #小腿肌肉 #代谢调节 #久坐 #氧化代谢 #血糖控制

    via: 一直值班的可怜群友

    🧬 频道🧑‍🔬 群组📨 投稿
    10 ❤️ 2 👍 2
  23. 医院为什么会倒闭?在中国医保改革下,医院正在经历一场“生死重构”......

    最近陆续有江西等地全国很多医院倒闭,或者开不出来工资,欠薪,很多人不免会问,医院旱涝保收,人总得看病,怎么会倒下?

    这里面有几层关系,医保局与医院本质是“买服务”的关系,很多人以为医院是“收钱的一方”,但其实在医保体系里,更像是:

    医院 = 服务提供方
    医保局 = 最大“付费方”(你也可以理解为类似保险公司)

    基本流程是这样的:

    1. 患者看病(用医保)
    2. 医院先垫付成本(药品、耗材、人力等)
    3. 医保局再按规则“结算给医院”

    这里关键点是医院不是现收现结,而是“先花钱、后回款”,也就是“垫付”。

    再有就是目前医保支付方式已经变了

    过去是:

    按项目付费(FFS,Fee For Service)

    做一项检查 → 收一项钱
    用一个耗材 → 算一笔费用

    作为医院本身动多做项目 = 多收入。而目前情况是:

    按病种付费(DRG / DIP)

    一个病,打包价!

    譬如阑尾炎,统一给你 5000 ,不管你实际花了 4000 还是 8000。

    那么DRG/DIP 对医院的冲击有多大呢?

    1、 收入“封顶”,成本自己扛;
    2、超支 = 医院亏钱;
    3、节约 = 医院盈利。

    医院现在都是“精打细算”,控制检查、用药、住院天数。

    作为医生就会面临很多现实的问题,这个检查有没有必要?用进口药还是国产药?要不要多留院一天?......

    这已经不是单纯医疗判断,而是“成本+规则”双重考量了。

    大医院还好,毕竟在核心城市,这里小医院最容易出现大问题。

    原因也很现实,本身抗风险能力差,病人少就收入不稳定,DRG定价低 ,小医院很容易亏损,再加上回款周期长导致医院现金流紧张.......最后发不出工资,欠医疗供应商钱、资金链断裂,只能倒闭。

    现在医院都早已开始“结构性调整”,为了能活下去。

    1.少做亏钱科室,譬如重症、急诊。

    2.多发展“盈利性项目”譬如体检、医美,最近营养科以及减重也是。

    3.控制高成本患者,譬如复杂的疑难杂症病例。

    这些其实都是制度带来的“行为改变”,医保要控费,医院要生存,医生要治病,在有限的范围内达到“效果”......
    ❤️ 5
  24. 🔷“数据思维”才是AI产品的第一性原理

    你有没有过这种时刻——调了两周的Prompt,模型吐出来的东西还是一坨正确的废话?

    最崩溃的是你明明觉得自己什么都做对了,Prompt写得漂亮,流程也跑通了,但用户就是不买账。

    后来我才搞明白,问题根本不在Prompt上,甚至不在模型上。

    真正的病根藏在一个大多数PM看都不看的地方。

    如果你也在做AI产品,或者正准备转这个方向,这篇可能会帮你少走一些弯路。
  25. 蜜蜂跳舞会根据观众调整信息量?新研究发现双向交流机制

    蜜蜂通过“舞蹈”分享食物位置,这一行为常被看作单向信息传递,即舞者向跟随者传递方向和距离。但一项新研究揭示,蜜蜂的舞蹈信息量并非固定,而是会根据“观众”的多少动态调整。

    研究发现,当跟随者数量少时,舞者的舞蹈精确度会下降。具体来说,舞者在返回时移动更多,覆盖更大距离,导致舞蹈参数(如舞蹈持续时间、移动距离)的变异性增加。舞者可能通过触觉接触和年龄特定的气味感知观众规模,从而调整信息传递策略。

    这一发现挑战了单向信息传递的传统认知,表明蜜蜂的舞蹈是一种社会响应过程,存在双向信息流。研究强调,舞者并非被动传递信息,而是主动根据群体需求调整,这为理解复杂社会昆虫的沟通机制提供了新视角。

    蜜蜂也会社交焦虑?🤔


    来源:Proceedings of the National Academy of Sciences of the United States of America

    #蜜蜂舞蹈 #信息传递 #社会行为 #蜜蜂 #双向交流

    via: 热心群友

    🧬 频道🧑‍🔬 群组📨 投稿
    🥰 3 ❤️ 1
  26. AI生成X片已经能以假乱真?

    随着AI技术的发展,用大语言模型(LLM)生成逼真的合成医疗影像(即“深度伪造”或deepfake)已成为现实。这给医疗诊断带来了潜在风险,比如可能被用于误导诊断。一项新研究评估了放射科医生和多种大语言模型(LLMs)能否区分由ChatGPT生成的合成X光片与真实的临床影像。

    研究团队邀请了17位来自不同国家的放射科医生,评估了154张影像(77张合成,77张真实)。结果显示,在不知情的情况下,41%的医生能识别出AI生成的影像。当医生被告知部分影像是合成的后,他们的准确率约为70%至75%,但不同医生之间差异不大。在LLMs测试中,GPT-4o和GPT-5能以85%和83%的准确率区分合成影像,而Llama 4和Gemini的准确率仅为59%和56%。合成影像的常见特征包括双侧对称、均匀的噪声或颗粒,以及过于平滑的软组织纹理和骨骼表面。

    研究结论指出,无论是放射科医生还是当前的大语言模型,都难以轻易区分AI生成的合成影像与真实影像。这凸显了在医疗领域识别和防范深度伪造技术的紧迫性。研究强调,为应对这一挑战,需要加强对医生和LLMs的培训,并利用像DeepFakeXRay这样的专用数据集。不过,研究也指出,样本量或模型版本可能影响结果,未来仍需更多研究来验证这些发现。

    放射科医生也怕“AI画”的X光片?😅


    来源:Radiology

    #AI医疗 #合成影像 #放射诊断 #Deepfake #大语言模型

    via: 热心群友

    🧬 频道🧑‍🔬 群组📨 投稿
    ❤️ 5 🤔 5
  27. 衰老原来是是分阶段进行,衰老-行为学图谱首次绘制

    我们常说人老了会走得慢、反应变迟钝,但这些变化到底是什么时候开始的?是同时发生还是有先后顺序?过去很少有研究能把动物从年轻到衰老的行为变化完整记录下来。这篇发表在《Science》的研究,第一次做到了这一点。

    研究团队使用短寿命脊椎动物作为模型,对它们从出生到死亡的整个生命过程进行了高精度行为跟踪。他们记录了运动能力、探索行为、休息习惯等多种表现,发现衰老不是慢慢整体下滑,而是分阶段、有顺序的。比如在中年早期,动物的运动活跃度和探索新环境的行为就已经开始明显退化;而学习新事物的能力和社交互动等,则要到晚年才出现加速下降,呈现出清晰的时间规律。

    这项工作最重要的贡献是第一次为脊椎动物衰老绘制了一张“行为时间地图”,让人们看到衰老过程其实高度有序。这不仅能帮助科学家找到最适合干预的年龄窗口,也为未来通过行为变化早期预测衰老、开发针对性干预措施提供了新方向。目前虽然还是动物实验,但这种终身跟踪的研究思路非常值得关注。

    原来衰老不是匀速掉血,而是一场分关卡慢慢变难的游戏,科学家终于把整张流程图画出来了。

    📖Science
    🗓2026-04-01

    #衰老研究 #生物医学 #科学新知 #长寿科学

    🧬 频道🧑‍🔬 群组📨 投稿
    👍 5 😭 2 🤯 1
  28. 🔷你的业务场景真的适合“AI化”吗?

    亲眼看着一个朋友的团队,花了三个月、烧了大几十万给产品加AI,上线一个月后灰溜溜下掉了。
    不光AI没做起来,原来好好的核心功能也被拖出了一堆bug。
    后来复盘,问题出在最开始——压根没想清楚这个场景该不该用AI。

    这种"为AI而AI"的坑,这两年我见了好多个。
    所以我自己整理了一套简单判断方法,在开始“AI化”前先过一遍,至少能帮你避开最明显的那几个雷。

    你现在手上那个AI需求,真的想清楚了吗?
    ❤️ 3
  29. 3月26日爱琴海发生地震后,天空出现的奇特现象。

    这种光束现象俗称“地震光”(Earthquake Lights),其原理是地壳应力积累导致的电荷释放。

    形成过程如下:
    1. 地震前,岩石(尤其是含石英的)受巨大压力产生压电效应,生成正负电荷分离。
    2. 电荷通过断层或地下水通道向地表迁移,积累到高强度。
    3. 高压电场电离近地面空气,形成等离子体或电晕放电。
    4. 放电激发空气分子发光,呈现垂直光束或条纹,常带蓝白或彩虹色。
    👎 1 🥱 1
  30. 实时看星链和空间站,这 3D 效果太震撼了。

    大多数人以为卫星轨道是教科书里的静态图片,但真正卡住我们对“大航海时代”认知的是——你看不见它们正在如何密布。

    RocketMapper 本质上是一张“地球实时皮肤”。 在太空发烧友和极客圈子里,它被当成探测近地轨道的“全息雷达”。

    Starlink 星链到底铺到了哪?ISS 国际空间站什么时候飞过你头顶?下一次火箭发射倒计时还有多久?这些数据散落在各种英文官网里,很难形成直观的冲击力。

    RocketMapper可以完美把这些看似离我们很远的事情视觉化的呈现在我们眼前。

    数据结构化: 它把 Starlink、ISS、Planet Labs 等卫星群做了实时 3D 可视化,拖动地球就能看到数千颗卫星的密集分布。

    多维联动机制: 不只是观看发射,它整合了即将到来的火箭发射直播流和详细任务参数。

    极简逻辑: 3 月初刚上线的项目,没有付费,只有纯粹的数据流动。

    配合沉浸式翻译,那些复杂的卫星参数、发射任务详情不再是生涩的英文单词,而是你一眼就能读懂的“太空履历”。

    如果你对硬核科技好奇, 这个网站可以当成你探索太空的“第一站”。

    传送门:
    https://rocketmapper.com
    (建议配合沉浸式翻译深度食用)