Skip to main content

知识分享官

  1. 减肥药停用后体重真的会反弹吗?真实世界数据揭示新趋势

    减肥药停用后体重反弹?这是很多人关心的问题。最近一项大型真实世界研究揭示了停用semaglutide或tirzepatide后,肥胖患者的体重变化和后续治疗选择。

    研究分析了7938名患者(平均年龄55.7岁,63.8%为女性)的电子健康记录。结果显示,在停药后1年内,约20%的人重新使用了原药,35.2%接受了其他肥胖治疗,如新药物或生活方式咨询。体重变化方面,用于治疗肥胖时,停药后平均体重下降8.4%,但1年后反弹仅0.5%;用于治疗2型糖尿病时,停药后下降4.4%,1年后反弹-1.3%,即略有减轻。不过,个体差异很大。

    总体而言,停用这些药物后体重反弹幅度相对较小,但个体间差异显著。这意味着并非所有患者都会反弹,可能取决于个体代谢反应。研究也指出,在临床实践中,重新用药或选择其他治疗很常见,反映了医生和患者的决策过程。不过,研究样本来自特定地区,且未考虑所有影响因素,未来仍需更多研究。

    减肥药停用后体重反弹?数据说“别慌”🤔


    来源:Diabetes, Obesity and Metabolism

    #减肥药 #体重管理 #药物停用 #肥胖治疗 #体重变化

    via: 热心群友

    🧬 频道🧑‍🔬 群组📨 投稿
    ❤️ 4
  2. 男子因尿路感染就医,CT 扫描意外发现第三颗肾脏

    印度一名31岁男性因右下腰疼痛、排尿灼热感及超过39°C高热就诊,初步诊断为尿路感染。然而CT扫描揭示了一个极其罕见的发现:该患者拥有三颗肾脏——额外的"supernumerary kidney"与其右侧肾脏融合呈马蹄状,全球文献仅报道过5例类似融合畸形。

    额外的肾脏通常不影响功能,患者往往在因其他疾病接受影像学检查时才偶然发现。此前巴西也曾报道一例因腰椎间盘突出做CT时发现三颗肾脏的病例,三颗肾脏均功能正常。

    本来只是来看尿路感染的,结果一扫CT发现自己比别人多一颗肾——这也算因祸得福了,毕竟多一个零件总比少一个好。

    📖来源:Live Science
    🗓2026-03-18

    🧬 频道🧑‍🔬 群组📨 投稿
    🤯 15 ❤️ 1
  3. 「认识“灵魂之窗”」

    眼球绝对是一个构造精密的人体器官,因为单单包着它的保护膜层就已经有三层那么多。

    眼球外层之前的六分之一就是眼角膜,这层膜透明无色,稍稍向前凸出,亦是眼睛这个灵魂之窗唯一外露的地方。

    而剩下的六分之五就是一层被称为巩膜的白色纤维膜,而中层是由色素细胞与血管所组成的色素膜或者被称为脉络膜。
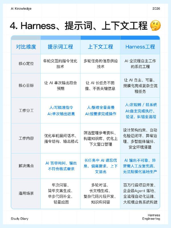
  4. 每天一个AI知识:Harness Engineering
    在2026年初,OpenAI 提出了一项名为 Harness Engineering(约束工程) 的全新概念,其迅速成为 AI 与软件工程领域的核心热点。但很多人对这个概念的认知仍停留在 “提示工程升级版” 的误区

    同时随着我们在真实业务中越来越依赖 AI Agent,这个概念正变得至关重要。
  5. 单次溶瘤病毒治疗或能激活持久免疫,对抗脑癌

    胶质母细胞瘤(GBM)是致命的脑癌,传统治疗效果有限。最近,一种名为rQNestin34.5v.2的溶瘤病毒在临床试验中被用于治疗GBM,并展现出新的希望。这种病毒能感染并杀死癌细胞,同时激活患者自身的免疫系统。

    研究显示,单次溶瘤病毒治疗后,患者体内的T细胞持续被激活,并深入肿瘤区域,对癌细胞产生细胞毒性。关键发现是,肿瘤细胞凋亡(通过cleaved caspase-3标记)与激活的T细胞(通过granzyme B标记)之间的距离越近,患者无进展生存期越长。此外,病毒残留主要在坏死区域,而T细胞则深入活体肿瘤组织,表明病毒主要作用是激活免疫而非直接杀死所有癌细胞。

    这项研究为GBM的免疫治疗提供了重要证据,表明单次治疗可能激发持久的抗肿瘤免疫反应。然而,研究仍处于临床阶段,样本量有限,且具体机制需进一步探索。未来可能需要结合其他免疫疗法,以增强疗效。

    脑癌治疗终于有新招了?单次病毒就能激活持久免疫,这病毒是不是太会“搞事情”了?🤔


    来源:Cell

    #溶瘤病毒 #胶质母细胞瘤 #T细胞免疫 #癌症治疗

    🧬 频道🧑‍🔬 群组📨 投稿
    🤔 3 ❤️ 1
  6. 油+塑料=肠道危机?微波加热下,油覆盖的纳米塑料可能更伤肠胃

    我们日常使用的塑料食品容器,在接触油类食物时,可能释放出更多微塑料和添加剂,增加健康风险。特别是当这些塑料容器被微波加热后,油会加速塑料的释放,导致肠道等器官受到严重损伤。

    研究显示,与水相比,油能让塑料容器在3分钟内释放出高达125倍的纳米塑料,同时塑料添加剂和重金属的释放量也增加309倍。油膜覆盖的塑料颗粒表面带正电荷,改变了表面性质,使其细胞毒性比水中的颗粒高四倍。显微镜观察发现,这些颗粒在5分钟内就能破坏细胞膜。动物实验中,小鼠口服油来源的纳米塑料两周后,出现肠道屏障损伤和免疫功能障碍。研究建立了安全阈值,分子水平为0.4微克/毫升,组织损伤为15.83毫克/公斤。

    令人担忧的是,模拟的五年胃肠道负担和人类组织中的纳米塑料水平,远超分子安全阈值,尽管未达到组织损伤阈值。这提示需要更严格的法规,开发更安全的包装材料,并提醒公众注意油类食物与塑料容器的接触。

    下次点油多的外卖,记得给塑料容器加个“油膜防护罩”?🛡️


    来源:Advanced science (Weinheim, Baden-Wurttemberg, Germany)

    #纳米塑料 #肠道健康 #食品包装 #油污染 #塑料添加剂

    🧬 频道🧑‍🔬 群组📨 投稿
    😱 6 ❤️ 2
  7. 大麻可以合法,不代表真能治病
    ——大规模研究发现:药用大麻对多数精神障碍并无明确疗效

    近年来,药用大麻被越来越多地用于焦虑、抑郁、创伤后应激障碍等精神健康问题,但相关证据始终存在争议。最新发表于《The Lancet Psychiatry》的一项系统综述与 Meta 分析,对这一领域进行了迄今为止规模最大的综合评估。

    研究团队汇总了 1980 年至 2025 年间全球 54 项随机对照试验的数据,系统评估大麻素类药物在多种精神障碍和物质使用障碍中的疗效与安全性。结果显示,目前没有证据支持药用大麻能够有效治疗焦虑、抑郁或 PTSD。相反,常规使用还可能带来额外风险,例如加重精神病性症状、增加大麻使用障碍风险,甚至延误更有效治疗的启动时机。

    不过,研究也提到,在少数特定情境下,大麻素可能存在潜在益处,例如用于大麻依赖、失眠、自闭症相关症状以及抽动/妥瑞症等。但作者同时强调,这些方向的证据整体质量仍然偏低,远不足以支撑广泛推广。

    这篇文章某种程度上是在给“药用大麻万能论”泼冷水。很多东西一旦披上“天然”“草本”外衣,就容易被想象成副作用小、用途广,但真正拿随机对照试验一汇总,神话就开始掉皮了。


    📖The Lancet Psychiatry
    🗓2026-03-16

    #精神病学 #药用大麻 #循证医学 #Meta分析 #心理健康

    Via:一往无前啊屁屁

    🧬 频道🧑‍🔬 群组📨 投稿
    👍 4 🤔 1
  8. 每天一个心理学知识|反射式相信 🧠
    有没有过这样的瞬间?

    朋友随便一说“这个好用”,你立马就信了;
    刷到一个热门帖子,不加思索就转发给了好几个人;

    很多时候,我们并不是经过深思熟虑才做出决定,
    而是因为某些信息或情绪的引导,我们迅速做出了判断——
    这就是所谓的 反射式相信。
    ❤️ 3
  9. 东部沿海中式饮食模式显著降低肥胖风险,改善心血管代谢健康

    近年来,源自中国东部沿海地区的饮食习惯因其潜在的健康益处而受到广泛关注,但实证证据仍然有限。为了探究这种饮食模式的实际效果,研究人员对来自WELL-China队列中8931名东部沿海地区参与者的饮食数据进行了无监督聚类分析。

    研究团队成功识别出一种健康的饮食模式,将其命名为"东部饮食"(EastDiet)。这种饮食模式以中国传统食物为基础,富含新鲜蔬菜、鱼类、豆制品和全谷物,同时限制高脂肪、高糖分的加工食品摄入。通过对独立队列的复制研究,证实了这种饮食模式与中心性肥胖之间的显著负相关关系。

    研究结论表明,此次识别出的东部饮食是一种基于中国传统食物的循证饮食模式,为促进中国人群健康饮食提供了科学框架。

    这个研究告诉我们,老祖宗的饮食智慧确实有道理——多吃蔬菜鱼虾、少吃油腻加工品,就能远离肥胖烦恼。


    📖Nature Medicine
    🗓2026-03-22

    #健康饮食 #营养学 #肥胖预防 #心血管健康

    🧬 频道🧑‍🔬 群组📨 投稿
    ❤️ 1 👍 1
  10. “世界上有两种长大的方式,一种是明白了,一种是忘记明白不了的,心中了无牵挂。”

    内心安宁,不困于情绪起伏,不扰于琐事纠缠,才是最舒服的活法......
    ❤️ 3
  11. 你听到的天籁之音,动物早就点了赞

    长久以来,人们一直好奇:我们对美妙声音的感知是否独一无二?一项突破性研究给出了令人惊讶的答案——人类和动物在声学偏好上竟然存在惊人的相似性。这项全球公民科学实验验证了达尔文百年前的猜想:不同物种可能共享"对美的品味"。

    研究发现,动物用于交流和求偶的声音,如悦耳的鸟鸣、青蛙的鸣叫等,不仅对其同类具有吸引力,同样也能打动人类的耳朵。这种跨物种的声学偏好并非偶然,而是源于不同物种间感觉系统的基本组织结构的相似性。当动物对某些声音表现出明显偏好时,人类也更倾向于喜欢同样的声音。

    这意味着,那些在自然界中用来吸引配偶的"情话",可能比我们想象的更具普适性——不仅对同种有效,甚至能跨越物种界限打动人心。

    动物界的"音乐品味"原来跟我们差不多,看来美真的是宇宙通用语言。


    📖Science
    🗓2026-03-19

    #声学研究 #进化生物学 #感官科学 #动物行为 #达尔文理论

    Via:乘风破浪派大星

    🧬 频道🧑‍🔬 群组📨 投稿
    🤔 6
  12. 对于新手来说,我觉得类似这种风格的频道更适合学习英语

    插画大多为火柴人, 一句英语配一张对应内容的插图,直接建立“图像<—>英语”的神经连接,而且内容大多为心理学,自我提升这方面的,也能对应学到英语之外的知识。这种类型的频道在油管上不少,比起真人访谈,TED演讲这些能更容易吸收。
    ❤️ 3
  13. 「健康科普:百练不如多拉伸 日常推荐的8个动作」

    运动结束别忘了做这一组,八个动作,拉伸全身。每个动作保持5个呼吸,建议每天做2-3组,摆脱运动完的腰酸背痛。
    ❤️ 4
  14. 当男性在性交后或是手淫射精后

    身体会因为泌乳素分泌而感到疲惫

    也会有不反应期

    那在这段期间可以做什么努力呢?

    男性在射精(性交或手淫)后,身体会经历短暂的荷尔蒙波动与能量消耗

    虽然单次射精消耗的热量并不算高(大约等同于快走几分钟),但适度的补充与良好的生活习惯确实能帮助生殖系统和体能更快回到最佳状态。

    射精过程会排出精液,其中含有蛋白质、微量元素与多种酵素。

    虽然量不多,但长期来看,以下营养素对男性生殖健康至关重要:

    锌被称为「男性的矿物质」,它在精子的合成与睾固酮(雄性激素)的代谢中扮演关键角色。

    射精会流失少量的锌,平时可多摄取牡蛎、红肉、南瓜子或腰果。

    优质蛋白质: 精液的主要成分包括蛋白质与胺基酸。适量补充鸡蛋、鸡肉或大豆制品,能提供身体修复组织所需的原料。

    精胺酸 (L-Arginine): 这是一种胺基酸,有助于一氧化氮的生成,进而改善血液循环。常见于坚果、鱼类与海鲜中。

    抗氧化物: 身体在代谢过程中会产生自由基,摄取富含维生素 C(奇异果、芭乐) 与维生素 E(植物油、坚果) 的食物,能保护精子细胞免受氧化压力伤害。

    除了吃,身体的调节机制同样重要:

    性行为或自慰后,身体可能因出汗或心律加快而流失水分。饮用温开水有助于血液循环,并帮助排尿。

    结束后进行排尿是一个很好的卫生习惯,这能帮助冲洗掉尿道口的细菌,减少尿路感染的风险。

    睾固酮的合成主要发生在睡眠期间。射精后产生的「催乳素」会让人产生睡意,顺应生理时钟好好休息,是体能恢复最快的方式。

    长期来看,维持规律的深蹲或凯格尔运动(锻炼盆底肌),能显著改善骨盆腔的血液循环,让身体在下次活动时更具韧性。

    很多人担心「一滴精、十滴血」,认为射精会大伤元气。其实从生理学角度看,精液 90% 以上是水分,其余则是少量的营养物质。

    身体具备强大的自我调节能力,只要不是频率过高导致生活疲惫,一般的营养摄取与休息就足以应付。
    ❤️ 5
  15. 超加工食品吃越多,心血管风险越高?这项多族裔研究揭示关键差异

    我们常在超市看到各种包装精美的食品,从即食面到预包装零食,这些被称为“超加工食品”(UPF)的产品,因其高盐、高糖、高脂肪而备受健康关注。一项最新发表在《美国心脏病学会进展》期刊上的研究,首次在多族裔人群中揭示了UPF消费与心血管疾病风险的关联。

    研究团队分析了6800多名45-84岁无心血管疾病史的美国成年人数据,发现每日UPF摄入量每增加一份,心血管疾病(ASCVD)风险就上升5.1%。更值得注意的是,UPF消费量最高的五分之一人群,其风险比最低的五分之一人群高出66.8%。此外,研究还发现,这种关联在黑人群体中更为显著,与白人相比,黑人群体因UPF摄入增加而面临更高的ASCVD风险。

    这项研究强调了UPF对心血管健康的潜在危害,尤其是在种族不平等背景下。不过,研究也指出,UPF并非唯一风险因素,饮食中的其他成分、整体生活方式以及遗传背景都可能影响结果。未来研究需要进一步探索具体机制,并考虑文化因素对饮食选择的影响。

    大意了,忘记周四再发了😭


    来源:JACC. Advances

    #超加工食品 #心血管疾病 #多族裔研究 #饮食与健康

    via: 热心群友

    🧬 频道🧑‍🔬 群组📨 投稿
    😢 7 ❤️ 1
  16. 「医学科普:这3种呼噜声可能是睡眠呼吸暂停(Sleep Apnea)」

    睡觉时,包括上气道肌肉在内的全身肌肉都比较松弛,这会使气道变窄塌陷、气流受阻,强行通过的气流引发上气道软组织振动,发出鼾声。

    严重打呼噜时,呼吸反复停止,造成血液中氧气含量显著减少,引起全身组织细胞缺氧。

    频繁缺氧也会导致血管壁损伤,增加血栓形成的风险。听见这3种呼噜声,一定要注意。
  17. 细菌也能“造药”?工程化益生菌或成抗癌新武器,精准打击肿瘤

    益生菌在肠道健康中扮演重要角色,如今科学家们发现,它们也可能成为抗癌治疗的“新兵”。一项研究通过基因工程改造益生菌大肠杆菌Nissle 1917(EcN),使其能够生产抗肿瘤药物罗米德辛(Romidepsin),并直接在肿瘤部位释放,从而提高治疗效果。研究人员通过基因簇重建、启动子优化和基因组修饰,成功构建了能够生产罗米德辛的工程菌株,在体外培养中最高产量达到1.5毫克/升。在小鼠肿瘤模型中,这些工程菌株显著优于野生型EcN,其诱导的炎症反应与罗米德辛的协同作用,不仅增强了抗癌效果,还降低了传统药物的心脏毒性。这种细菌介导的靶向治疗,为癌症治疗提供了新的思路。

    在4T1肿瘤模型中,六株重组菌株表现出更优越的疗效,表明工程化EcN在肿瘤靶向药物生产与精准递送方面具有潜力。研究还发现,通过细菌在肿瘤内合成药物,可以减少全身性副作用,为未来开发更安全、更有效的癌症疗法开辟了道路。

    尽管当前产量仍需提升,且临床应用尚需进一步验证,但这一成果展示了微生物工程在医疗领域的巨大应用前景,可能为个性化癌症治疗带来新希望。

    细菌也能当药厂?看来以后得小心肠道里的“小药丸”了🤣


    来源:PLoS biology

    #益生菌 #癌症治疗 #细菌制药 #基因工程 #肿瘤靶向

    🧬 频道🧑‍🔬 群组📨 投稿
    👍 1
  18. 让「小弟」抬头的超商美食清单

    很多时候「力不从心」并非没兴趣,而是身体的营养没跟上。

    想要维持优质的血液循环与荷尔蒙,这 5 类超商随处可见的食物是你的好战友:

    第 1 名:水煮蛋

    关键成分: 优质蛋白质 + 胆固醇

    胆固醇听起来可怕,但它其实是合成男性荷尔蒙(睾固酮)的核心原料。没了它,身体就没有足够的动力。此外,优质蛋白质提供胺基酸原料,支持荷尔蒙合成

    第 2 名:综合坚果

    关键成分: 锌 + 精胺酸

    锌能维持生殖系统运作,而精胺酸则是一氧化氮(NO)的前驱物,能帮助血管扩张、直通末梢,是天然的泵浦。

    第 3 名:即食鸡胸肉

    关键成分: 高蛋白 + 低脂肪

    摄取过多脂肪会导致血液黏稠,不利于勃起。鸡胸肉提供稳定的荷尔蒙原料,但是要稍微注意一下钠含量

    第 4 名:香蕉

    关键成分: 钾离子

    钾能帮助排出多余的钠、稳定血压并促进血液流动。而且香蕉能快速补充能量,对于「临场表现」有即时性的帮助。

    第 5 名:黑巧克力(可可含量 70% 以上)

    关键成分: 黄烷醇

    高纯度的可可具有强大的抗氧化作用,能保护血管内皮细胞,增加血管弹性与扩张能力,低调却非常有感。

    别再只拿性欲当借口,如果你经常觉得心有余而力不足,可能只是你的身体「营养不良」了。先从调整超商午餐开始,给血管和荷尔蒙最精准的燃料!

    最后提醒大家,这些食物最好搭配均衡饮食 + 运动 + 充足睡眠,效果才明显
    ❤️ 3
  19. 经过 48 年的飞行,NASA 的旅行者 1 号距离地球已接近 1 光日,距离地球近 160 亿英里。

    这是人类引以为豪的里程碑,也是对人类渺小的深刻提醒。
    🫡 7 ❤️ 3
  20. APOE基因型不同,吃肉对大脑的影响也不同?新研究揭示关键关联

    很多人关心饮食如何影响大脑健康,尤其是对于有家族史或年龄增长的人群。研究指出,基因可能扮演关键角色,比如APOE ε4等位基因,与阿尔茨海默病风险增加相关。那么,饮食中肉食的摄入量,是否对不同基因型的人有不同的影响呢?

    这项基于瑞典老年人群的长期研究,分析了2157名60岁以上无痴呆者的数据。研究发现,对于携带APOE ε4等位基因(特别是ε3/ε4或ε4/ε4型)的人群,高肉食消费(占总卡路里比例最高的五分之一)与更好的认知轨迹相关,即认知评分随时间下降较慢。具体数据显示,与低肉食消费者相比,高肉食消费者的认知变化系数为0.32(95%置信区间0.07-0.56,P=0.01),且痴呆风险降低约55%(亚分布风险比0.45,P=0.04)。而其他基因型(如ε2/ε3等)则未观察到类似关联。此外,加工肉与总肉的比例增加与痴呆风险升高相关,但与基因型无关。

    这项研究提示,APOE ε4携带者可能从适量肉食中获益,有助于维持认知功能。这意味着未来可能需要根据基因型制定个性化饮食建议。不过,研究也存在局限,比如样本主要来自瑞典老年人,可能不适用于其他人群,且研究为观察性,无法证明因果关系。此外,肉食消费的测量可能存在回忆偏倚,需要更多研究验证这些发现。

    基因决定论?别急着下结论,毕竟肉还是得适量吃🥩


    来源:JAMA network open

    #APOE基因 #肉食消费 #认知健康 #痴呆风险 #个性化饮食

    🧬 频道🧑‍🔬 群组📨 投稿
    🤔 1
  21. 童年压力,肠道记一辈子?早期逆境如何"重编程"肠-脑连接

    你可能以为童年的不愉快经历会随着时间淡忘,但纽约大学的最新研究告诉我们:早期生活压力可能在肠道和大脑之间留下永久的"伤疤",增加日后患肠易激综合征、腹痛和便秘/腹泻等消化疾病的风险。

    研究团队通过小鼠实验发现,早期与母亲分离的幼鼠在成年后表现出焦虑行为、肠道疼痛和运动障碍(雌性更易腹泻,雄性更易便秘)。更关键的是,不同症状由不同生物通路控制:交感神经信号影响肠道运动但不影响疼痛,性激素影响疼痛但不影响运动,而血清素通路则两者都参与。两项大规模人类研究(丹麦40,000+儿童、美国12,000+儿童)证实了这一关联:母亲产后抑郁未治疗的儿童消化疾病风险更高,任何形式的童年逆境都与肠道问题增加相关。

    研究负责人Kara Margolis教授指出:"当患者出现肠道问题时,我们不应只问'你现在压力大吗',更应该问'你的童年发生了什么'。"这项发现不仅揭示了肠-脑互动障碍的发育起源,也为精准治疗提供了新思路——针对不同症状,可能需要靶向不同的生物通路。

    童年阴影不仅住在心里,还住在肠子里。好好爱孩子,从保护肠道开始。💔

    📖 Gastroenterology
    🗓 2026-03-17

    #肠脑轴 #早期压力 #消化系统 #儿童发育 #精准医疗

    🧬 频道🧑‍🔬 群组📨 投稿
    🤔 5 😢 5 ❤️ 2
  22. 🦠 慢性肾病:JC病毒复活的隐秘门户

    PML(进行性多灶性白质脑病),这个通常只在艾滋病、白血病或使用免疫抑制药物的人群中才会出现的毁灭性神经系统疾病,竟然找上了一个"看起来还算健康"的慢性肾病患者。

    72岁男性,5期慢性肾病需长期透析,既往无任何免疫抑制治疗史,因"间歇性语言困难、意识混乱、全身无力"入院。MRI显示白质脱髓鞘病变,脑脊液JC病毒核酸检测阳性,确诊PML。从确诊到死亡,仅2天。既往严重贫血、血小板减少,入院后因贫血暂停抗凝治疗,认知障碍曾被误认为尿毒症性脑病。


    核心机制在于"免疫麻痹":慢性肾病产生的尿毒症毒素(如硫酸吲哚酚、对甲酚)会直接导致T细胞耗竭、树突状细胞功能障碍和中性粒细胞失效,慢性炎症进一步使免疫偏移向Th2应答,全面削弱抗病毒免疫监视。这本质上等同于"加速免疫衰老",因此即便没有使用免疫抑制药物,JC病毒也能趁机复活。

    这一发现打破了"PML只见于明显免疫抑制患者"的传统认知。慢性肾病作为"隐秘免疫陷阱",可能在PML潜在患病人群中长期被忽视。临床医生应警惕:遇到慢性肾病患者出现新型、进行性神经功能缺损,务必将PML纳入鉴别诊断。及时充分的透析或能部分改善免疫功能,但目前PML仍无有效治疗手段,预后极差。

    尿毒症患者:别以为"不化疗不吃药"就能躲过JC病毒——你的肾已经在悄悄给你的免疫放水了。


    📖Annals of Internal Medicine: Clinical Cases
    🗓2026-03-17

    #慢性肾病 #PML #JC病毒 #免疫麻痹 #神经科学 #病例报道

    via: 国一打野余则成

    🧬 频道🧑‍🔬 群组📨 投稿
    😢 1
  23. 慢性疼痛如何诱发抑郁?大脑海马区的“微型士兵”在作祟

    很多人都有体会,长期忍受慢性疼痛后,情绪可能变得低落甚至出现抑郁。但慢性疼痛与抑郁之间的联系机制一直是个谜。一项新研究揭示了其中的关键——大脑海马区内的“微型士兵”——小胶质细胞,在其中扮演了关键角色。

    研究结合人类大脑影像和动物模型发现,慢性疼痛早期海马体积增加,甚至伴随认知改善,但伴随抑郁时海马体积下降。在老鼠实验中,海马齿状回(DG)是关键枢纽,损伤DG可阻止抑郁症状。DG内活跃的新生神经元会吸引小胶质细胞聚集并重塑,导致神经网络失衡。抑制新生神经元可缓解情绪问题,但损害认知;而调节小胶质细胞则能恢复情绪行为,不牺牲认知。

    这一发现表明,小胶质细胞介导的海马重塑是连接慢性疼痛与情绪障碍的关键环节。它为开发靶向小胶质细胞的治疗方法提供了新思路,但研究仍处于动物模型阶段,未来需在人类中验证,且需平衡情绪改善与认知功能。

    看来慢性疼痛不仅是身体痛,还是大脑里的“小麻烦”?🧠


    来源:Science

    #慢性疼痛 #抑郁 #海马区 #小胶质细胞 #神经发生

    🧬 频道🧑‍🔬 群组📨 投稿
    😢 6
  24. 「健康科普:你知道一滴水中到底有多少微生物吗?」

    在生物课上你可能已经做过这个实验了:从池塘里取一些水来,用滴管吸一些,小心地滴一滴到载玻片上,再盖上盖玻片,然后迫不及待地将其放在显微镜下进行观察……你会看到在这一滴池塘水中,有很多奇妙又微小的生物在里面游动。这些只有在显微镜下才能够被我们观察到的生物,就是“微生物”。

    一滴水中的微生物数量差异巨大,取决于水质,污水中可能含有数百万个细菌,而经过处理的水则极少。在显微镜下,一滴河水或污水常含有草履虫、轮虫等多种微生物,甚至被形容为“8万4千虫”。
    Media is too big
    VIEW IN TELEGRAM
    ❤️ 3
  25. 手机耳机磁场可能让吸入的纳米颗粒更易进入大脑,引发神经毒性

    我们每天使用手机和耳机,这些设备产生的磁场可能与我们吸入的纳米颗粒相互作用。研究显示,这些纳米颗粒(如磁铁矿)可能通过磁场影响在脑内的分布,进而导致神经损伤。科学家通过实验发现,磁场会显著增加这些颗粒进入大脑的数量。

    研究团队用小鼠进行实验,将小鼠暴露在手机和耳机的磁场环境中,同时吸入磁铁矿纳米颗粒。结果显示,与没有磁场暴露的小鼠相比,脑内纳米颗粒的积累量增加了约5倍。行为测试中,这些小鼠的认知能力显著下降。分子分析表明,磁场介导的毒性通过激活MAPK等信号通路,导致神经细胞损伤。

    这项研究揭示了纳米颗粒的磁性与其毒性之间的联系,表明外源性纳米颗粒可能成为磁场暴露影响健康的直接媒介。然而,研究是在小鼠身上进行的,其结果是否完全适用于人类仍需进一步验证,但提示我们日常使用电子设备时,可能需要注意减少长时间暴露,并关注空气中的纳米颗粒污染。

    边玩手机边说“脑子进水”可能真的进纳米颗粒了😅


    来源:ACS nano

    #手机磁场 #纳米颗粒 #神经毒性 #空气污染 #磁铁矿

    via: 热心群友

    🧬 频道🧑‍🔬 群组📨 投稿
    😱 16 ❤️ 3 😇 2 🤔 1
  26. 压力一大,湿疹为什么更容易“炸”?

    很多人都有这种体会:一焦虑、熬夜或长期紧绷,皮肤就更容易发痒、发红,湿疹也像被“点燃”一样反复加重。过去大家知道心理压力会让皮炎恶化,但到底是“心情不好影响身体”,还是有一条更具体的生物通路在中间推波助澜,一直说不太清。最新发表于《Science》的一项研究,把这条从压力到皮肤炎症升级的链路,拆得更明白了。

    研究人员在小鼠中识别出一类会支配有毛皮肤的交感神经元——Pdyn⁺ 去甲肾上腺素能交感神经元。实验显示,压力会激活这类神经元,从而通过嗜酸性粒细胞加重特应性皮炎样炎症;如果遗传性去除这类神经元,或清除嗜酸性粒细胞,压力诱发的炎症恶化就会明显减轻。进一步看,前者会借助 CCL11-CCR3 轴募集嗜酸性粒细胞,并通过 β2 肾上腺素能受体激活这些细胞,最终放大局部炎症反应。

    这项工作的重要意义在于,它把“心理压力会伤皮肤”从经验印象推进到了可验证的神经—免疫机制层面,也为皮炎干预提供了新靶点。不过也要注意,这项研究核心证据主要来自小鼠模型,离直接指导人类治疗还有距离。它并不是说“情绪决定一切”,而是提示压力确实可能通过特定生物通路,真实地参与炎症恶化过程。

    大家每天都要开开心心地过哟~❤️


    📖Science
    🗓2026-03-19

    #心理压力 #特应性皮炎 #神经免疫 #嗜酸性粒细胞

    via: 国一打野余则成

    🧬 频道🧑‍🔬 群组📨 投稿
    👍 4 🤬 4 ❤️ 2 😢 1 💔 1