Skip to main content

为何阿尔茨海默患者会最先遗忘亲人?对于阿尔茨海默病(AD)患者及其家庭而言,最令人心碎的症状往往不是计算能力的下降,而是逐渐无法认出至亲好友从而产生严重的社交隔阂

  1. 为何阿尔茨海默患者会最先遗忘亲人?

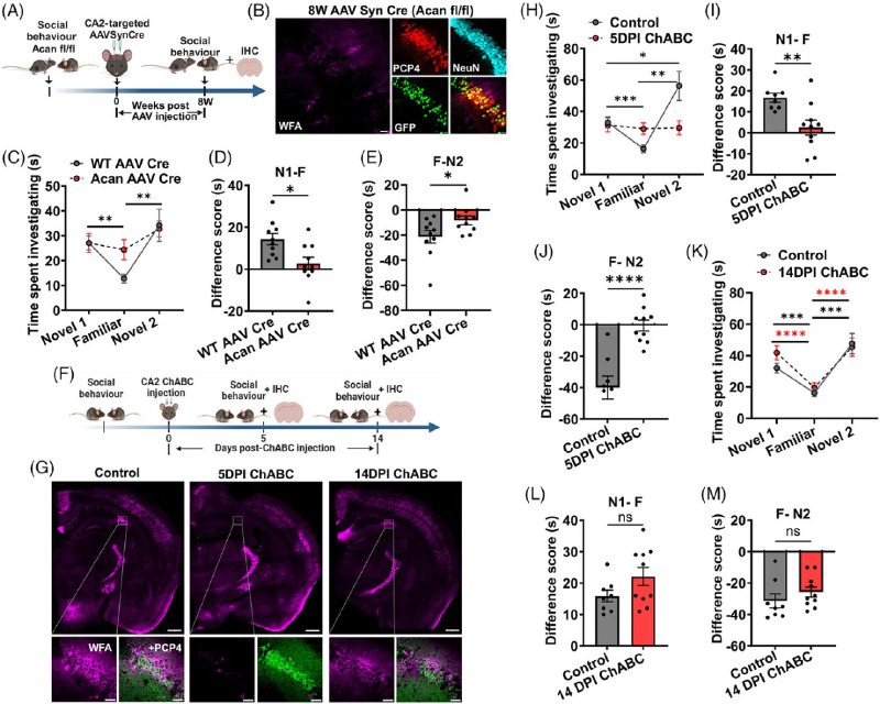
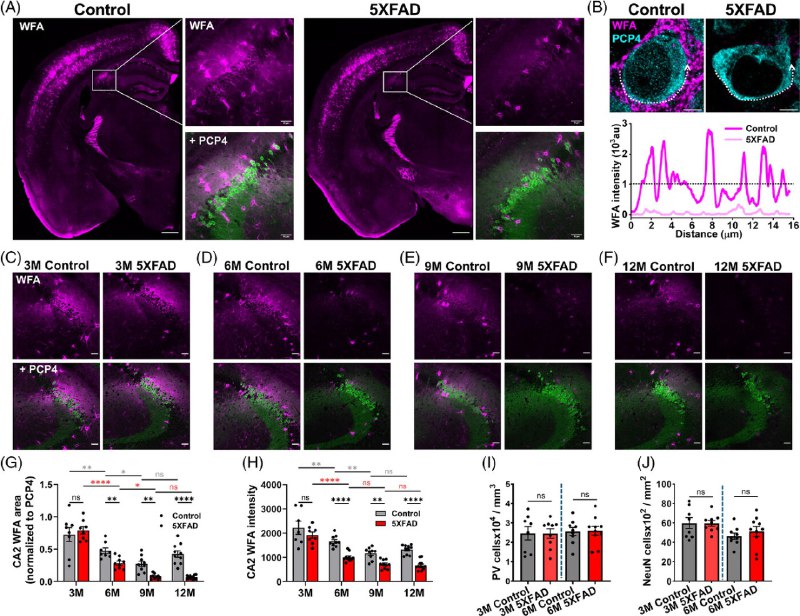
    对于阿尔茨海默病(AD)患者及其家庭而言,最令人心碎的症状往往不是计算能力的下降,而是逐渐无法认出至亲好友从而产生严重的社交隔阂 。科学家近期在海马体CA2区(大脑负责社交记忆的关键区域)发现了一个关键机制:一种被称为神经周围网的细胞外基质结构,起着至关重要的记忆保护作用 。

    这项发表于《Alzheimer's & Dementia》的研究发现,在AD小鼠模型中,这层包裹在神经元外的保护网早在神经元死亡之前就已经开始降解 。这种破坏是由基质金属蛋白酶过度活跃引起的,它们如同失控的剪刀,切碎了保护网,导致突触不稳定 。实验显示,若人为破坏健康小鼠的这张网,它们便会出现社交认知障碍 ;反之,若在AD早期使用药物抑制这种剪刀酶的活性,不仅能保住保护网,还能成功挽救小鼠的社交记忆 。

    这一发现不仅解释了为何社交认知衰退往往发生在AD早期,更揭示了极具潜力的治疗新方向。它提示我们,保护神经元赖以生存的微环境土壤,防止记忆的围栏被拆除,可能比单纯针对淀粉样蛋白斑块更有效 。

    来源:Alzheimer's & Dementia

    #阿尔茨海默病 #社交记忆 #神经周围网

    🧬 频道🧑‍🔬 群组📨 投稿
    😢 17 👏 4 ❤️ 2 😭 1