Skip to main content

突破性技术:新型聚合物实现胰岛素经皮给药,无需注射控血糖许多糖尿病患者每天需要注射胰岛素,这种侵入性治疗方式不仅带来疼痛和感染风险,还影响患者的生活质量

  1. 突破性技术:新型聚合物实现胰岛素经皮给药,无需注射控血糖

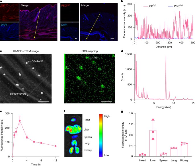
    许多糖尿病患者每天需要注射胰岛素,这种侵入性治疗方式不仅带来疼痛和感染风险,还影响患者的生活质量。传统经皮给药方法难以实现蛋白质和肽类等大分子物质的有效渗透,因为皮肤表面的角质层形成了难以穿透的屏障。近日,研究人员开发出一种名为OP的特殊聚合物,它能够利用皮肤表面的pH梯度变化,从带正电状态转变为两性离子状态,从而穿透皮肤屏障。实验显示,这种聚合物与胰岛素结合后,通过外用涂抹就能在30分钟内穿透皮肤,2小时后达到血液浓度峰值,并能在12小时内有效控制血糖水平。

    研究团队通过分子动力学模拟和表面等离子体共振分析证实,OP-胰岛素复合物保持了胰岛素与受体的结合能力。在小鼠和猪的实验中,这种经皮给药方式不仅实现了与皮下注射相当的降糖效果,还延长了作用时间。OP聚合物的分子量控制在约4.5kDa,使其能够在皮肤表面结合后,通过细胞间脂质基质扩散到深层组织。研究还发现,OP-胰岛素复合物主要通过淋巴系统进入血液循环,并在肝脏、肾脏和肺部等关键器官中积累。这种创新方法避免了传统注射方式的"首过效应",减少了胰岛素的降解,提高了生物利用度。

    这一突破性技术为糖尿病患者提供了无创给药的新选择,有望显著提高治疗依从性和生活质量。然而,该技术仍处于研究阶段,需要进一步的临床试验来验证其在人类中的安全性和有效性。此外,研究团队也指出,这种给药方式可能不适用于所有类型的胰岛素,需要根据具体药物特性进行调整。尽管如此,这一发现为未来开发更多大分子药物的经皮给药系统开辟了新途径,可能彻底改变糖尿病等慢性病的治疗模式。

    以后打针就像涂面霜一样简单,妈妈再也不用担心我害怕针头了!


    来源:Nature

    #胰岛素 #经皮给药 #糖尿病 #医疗创新

    via: 热心群友

    🧬 频道🧑‍🔬 群组📨 投稿
    🥰 12 👍 6 ❤️ 5