Skip to main content

婴儿期闻香味竟会影响成年后肥胖风险?新研究揭示感官编程的惊人发现孕期和哺乳期母亲饮食中的脂肪气味可能通过感官编程影响后代终身肥胖风险

  1. 婴儿期闻香味竟会影响成年后肥胖风险?新研究揭示感官编程的惊人发现

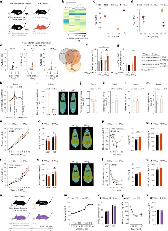
    孕期和哺乳期母亲饮食中的脂肪气味可能通过感官编程影响后代终身肥胖风险。研究人员通过实验发现,让孕期小鼠接触与高脂饮食相似的香味(如培根香味),即使饮食本身热量正常,也会导致后代成年后更容易发胖和出现代谢问题。这种影响在雄性和雌性小鼠中都存在,且仅在生命早期暴露有效。

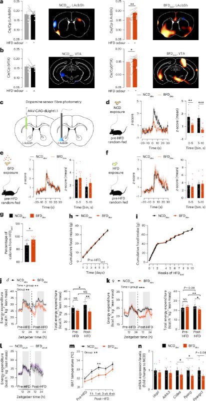
    研究表明,这种感官体验会改变大脑对食物的反应,特别是激活奖励回路中的多巴胺系统,使后代对高脂食物产生偏好。研究还发现,即使是单一气味分子(如苯乙酮)的暴露也足以产生类似效果,且女性对感官编程可能更为敏感。

    这一发现挑战了传统观念,表明肥胖风险不仅与母亲营养摄入有关,还与食物感官体验密切相关。值得注意的是,这种编程效应具有特异性,与饮食营养成分无关,提示我们需要重新评估孕期饮食建议。

    闻香也能长胖?这大概是吃货们最后的借口了🍔


    来源:Nature Metabolism

    #感官编程 #孕期饮食 #肥胖风险 #气味影响 #代谢健康

    🧬 频道🧑‍🔬 群组📨 投稿
    ❤️ 7