Skip to main content

Search: #CRISPR

  1. 全球首例个性化CRISPR疗法成功挽救婴儿生命

    基因编辑技术再次创造医学奇迹,一名患有罕见遗传病的婴儿通过世界首例个性化CRISPR疗法获得新生。KJ Muldoon在2024年8月出生后不久被诊断出患有氨甲酰磷酸合成酶1缺乏症(CPS1 deficiency),这是一种极其罕见的基因缺陷,会导致体内有毒氨积聚,损害大脑,约50%的患者会在婴儿期夭折。

    研究团队使用CRISPR基因编辑的一种变体——碱基编辑技术,精准定位并修复了患者基因组中那一个导致疾病的错误碱基。这种超个性化疗法从设计到完成仅用了6个月,远低于原计划的18个月。2025年2月25日,KJ接受了首次治疗,现在他的蛋白质耐受性已提高,但仍需药物和定期监测以控制氨水平。

    这项突破标志着基因治疗从"通用型"向"超个性化"的重大转变,但也面临制造复杂、成本高昂的挑战。虽然这种疗法目前只能针对特定患者,但它为治疗其他罕见遗传病开辟了新途径,展示了基因编辑技术在精准医疗领域的巨大潜力。

    基因编辑界的"量体裁衣"服务,拯救一个生命只需修改30亿个碱基中的一个!


    来源:Nature

    #基因编辑 #CRISPR #个性化医疗 #罕见病 #精准医疗

    🧬 频道🧑‍🔬 群组📨 投稿
    👍 13 ❤️ 3 🥰 3
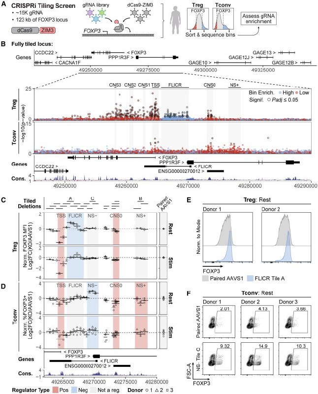
  2. 免疫细胞的“刹车”与“油门”

    调节性T细胞(Treg)是免疫系统的“维稳部队”,防止免疫反应过度伤及自身,而FOXP3基因则是维持其功能的“总司令”。长期以来科学家困惑于一点:小鼠的普通T细胞对FOXP3“绝缘”,而人类普通T细胞在受刺激后却能短暂表达它 。最新发表在《Immunity》的研究利用CRISPR全基因组扫描技术,终于破解了这一谜题 。

    原来,FOXP3基因周围分布着复杂的“电路开关”:既有促进表达的“油门”(如新发现的NS+区域),也有抑制表达的“刹车”(NS-区域)。研究发现,人类普通T细胞之所以能表达FOXP3,是因为其“油门”在特定条件下能克服“刹车”的阻力;反观小鼠,其NS-区域的抑制作用极强,相当于“焊死了刹车”,彻底阻断了基因表达 。

    这一发现不仅解释了物种间的免疫差异,更绘制了一幅精准的基因调控地图 。未来,科学家或许能通过基因编辑技术微调这些“开关”——松开刹车或踩下油门,精准操控T细胞的功能,从而为自身免疫病或癌症的免疫治疗提供全新的解决方案 。

    老鼠:虽然我个头小,但我基因里的“刹车片”质量可是比你们人类严实多了。


    来源:Immunity

    #FOXP3 #CRISPR #免疫治疗

    🧬 频道🧑‍🔬 群组📨 投稿
    👍 4 ❤️ 1