免疫细胞的“刹车”与“油门”
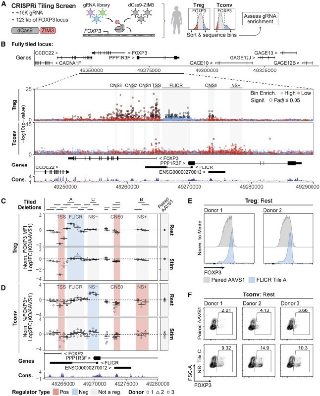
调节性T细胞(Treg)是免疫系统的“维稳部队”,防止免疫反应过度伤及自身,而FOXP3基因则是维持其功能的“总司令”。长期以来科学家困惑于一点:小鼠的普通T细胞对FOXP3“绝缘”,而人类普通T细胞在受刺激后却能短暂表达它 。最新发表在《Immunity》的研究利用CRISPR全基因组扫描技术,终于破解了这一谜题 。
原来,FOXP3基因周围分布着复杂的“电路开关”:既有促进表达的“油门”(如新发现的NS+区域),也有抑制表达的“刹车”(NS-区域)。研究发现,人类普通T细胞之所以能表达FOXP3,是因为其“油门”在特定条件下能克服“刹车”的阻力;反观小鼠,其NS-区域的抑制作用极强,相当于“焊死了刹车”,彻底阻断了基因表达 。
这一发现不仅解释了物种间的免疫差异,更绘制了一幅精准的基因调控地图 。未来,科学家或许能通过基因编辑技术微调这些“开关”——松开刹车或踩下油门,精准操控T细胞的功能,从而为自身免疫病或癌症的免疫治疗提供全新的解决方案 。
老鼠:虽然我个头小,但我基因里的“刹车片”质量可是比你们人类严实多了。
来源:
Immunity#FOXP3 #CRISPR #免疫治疗🧬 频道 |
🧑🔬 群组 |
📨 投稿