Skip to main content

Search: #社会学研究

  1. 友谊真的能抗癌?大脑社交通路揭示新机制

    社交关系对健康的影响一直备受关注,新研究为“朋友多更健康”的说法提供了神经生物学证据。科学家发现,社交互动能激活大脑特定电路,从而抑制乳腺癌。在雌性小鼠模型中,社交行为激活了前扣带皮层(ACC)到杏仁核基底外侧(BLA)的神经通路,这一过程降低了焦虑水平,减少了神经递质去甲肾上腺素,进而调节免疫系统,促进细胞毒性T细胞增殖,最终抑制肿瘤生长。研究揭示了社交陪伴如何通过大脑-免疫轴转化为抗肿瘤效应。

    研究通过电路操控实验证实,阻断该通路会削弱社交带来的抗肿瘤效果,而增强该通路则能放大抗肿瘤作用。这表明社交带来的健康益处并非偶然,而是通过特定的神经-免疫机制实现。具体来说,社交激活的ACC-BLA电路调节了交感神经系统活动,降低了应激反应,使免疫系统更倾向于攻击肿瘤细胞,而非自身组织。

    这一发现为癌症患者的社会支持治疗提供了新的理论依据,提示社交互动可能通过激活大脑特定通路来增强免疫反应。然而,研究目前仅在动物模型中进行,人类是否同样存在这一通路,以及社交的具体形式如何影响效果,仍需更多研究验证。此外,研究强调,社交支持是辅助手段,不能替代传统癌症治疗,但为探索新的治疗策略(如结合心理干预和免疫疗法)提供了方向。

    朋友多了肿瘤少?大脑偷偷帮你抗癌🤫


    来源:Neuron

    #社交支持 #癌症免疫 #大脑免疫通路 #乳腺癌 #神经科学

    🧬 频道🧑‍🔬 群组📨 投稿
    👍 5 🥰 2 😢 1
  2. 刷社交媒体的孩子,记忆力和空间感都在变差

    你家孩子每天刷多久社交媒体?大部分家长可能觉得"玩会儿没关系",但一项追踪7500多名8-13岁儿童的前瞻性队列研究发现,即便是使用量小幅增长的孩子,两年后记忆力和空间认知也出现了可测量的下降。

    研究利用美国ABCD研究数据,将儿童社交媒体使用轨迹分为三组:几乎不用(57.6%)、低量递增(每天多约1.3小时,36.6%)、高量递增(每天多约3小时,5.8%)。两年后,用Rey听觉词语学习测验和Little Man空间任务评估认知,结果发现——低量递增组在词语记忆的初始学习、干扰项回忆和延时回忆上均显著低于不用组;高量递增组更惨:空间认知准确度也下降了,且所有记忆指标跌幅更大。关键是,这些结果在校正了家庭收入、父母教育、ADHD症状、抑郁症状、非社交媒体屏幕使用等混杂因素后依然成立。

    这意味着社交媒体对认知的侵蚀不是"用多了才有问题",而是从低量开始就有代价。研究者建议家长制定家庭媒体使用计划,用认知丰富的活动替代刷屏时间,而非一刀切禁用。不过该研究为观察性设计,不能直接推断因果关系——也许是认知较弱的孩子更容易沉迷社交媒体,也可能两者兼有。

    说人话:哪怕每天多刷一小时社交软件,两年后孩子的记忆力和方向感都会变差,而且越刷越差。不用等"上瘾"才算出事,起步就已经在付认知税了。

    📖Lancet Regional Health – Americas
    🗓2026-03-20

    #社交媒体 #儿童认知 #记忆 #前瞻性队列

    🧬 频道🧑‍🔬 群组📨 投稿
    😱 14 😭 4
  3. 二把手免疫力更强?压力与免疫研究新发现

    "地位高则健康好"是流行病学的老结论,但背后的神经-免疫机制从未被阐明。这项 Cell Research 研究用小鼠管道竞争实验建立四只一组的稳定社会等级,随后进行 CD8+ T 细胞疫苗接种,结果出人意料:T 细胞应答最强的不是排名第一的优势鼠,而是第二名

    研究发现,排名最末的从属鼠皮质酮水平最高,慢性压力最大,T 细胞应答受到显著抑制。而排名第一的老大虽然地位最高,但维持统治地位本身也带来压力负担。rank 2 的鼠处于"甜蜜点":地位足够高、心理压力最低,免疫应答因此最优。机制上,dmPFC(背内侧前额叶皮层)的突触强度是关键中间环节——人工增强或削弱该区域突触,能同步改变社会地位和 T 细胞应答,证明是因果关系而非相关。

    这一发现挑战了"等级越高越健康"的简单线性假设,提示社会地位与免疫的关系呈非线性——极度从属有害,但顶端的高压同样有代价,中间层才是免疫的最优区间。

    二把手才是赢家:不用扛最大压力,又有足够地位。打工人启示:卷到第一不一定值,当个稳定的二号位,免疫系统可能感谢你。


    📖 Cell Research
    🗓 2026-03-23

    #神经免疫 #社会等级 #前额叶 #T细胞

    🧬 频道🧑‍🔬 群组📨 投稿
    🤔 2
  4. 用脑电刺激增强大脑特定连接,能让人更无私?

    我们常看到有人愿意分享资源,有人则更自私,这种利他行为的差异背后,藏着大脑的“秘密”。最近一项研究指出,通过增强大脑特定区域的连接,或许能让更多人更无私。

    研究团队发现,当人们在资源分配不均时做出利他选择,大脑前额叶(负责关注他人利益)和顶叶(负责处理决策证据)之间的伽马波段相位耦合会增强。他们用经颅交替电流刺激(tACS)这种非侵入性方法,专门增强这种额顶叶连接,结果发现受试者在资源不均情境下的利他行为显著增加。计算模型还揭示,这种脑刺激并非干扰决策,而是让人们在选择时更重视他人的需求。

    这项研究首次为利他行为的神经基础提供了直接证据,表明通过调节大脑特定连接,可能干预并提升社会中的利他行为。不过,研究目前仍处于实验室阶段,如何将这种刺激方法应用于真实社会场景,以及长期效果如何,还需要更多研究来验证。

    给大脑连个“利他线路”,从此你可能会更爱分享🤝


    来源:PLoS biology

    #利他行为 #神经科学 #脑刺激 #社会行为

    via: 热心群友

    🧬 频道🧑‍🔬 群组📨 投稿
  5. 灵长类“同性缘”大揭秘:不只是为了快感,更是压力下的生存神技

    在自然界,同性性行为(SSB)曾被误认为“反常”或罕见。但 2026 年发表在《自然-生态与演化》上的一项研究打破了这一偏见:科学家通过对 491 种非人灵长类动物的深度调研,发现其中 59 种存在明确记录的 SSB 现象。这并非进化的“失误”,而是一套在漫长岁月中演化出的精密生存策略。

    研究直白地记录并分析了包括同性间爬跨(腹部或背部接触)生殖器摩擦与触摸以及口交在内的典型性互动行为。这些行为在气候干旱、资源稀缺或天敌环伺的环境中尤为频繁。其核心机制在于“社会复杂性”的驱动:在等级森严、体型差异显著的群体中,SSB 就像一种高效的“社交解压阀”。通过这种亲密的身体互动,个体能够缓解群体内的紧张情绪,在冲突后达成和解,并建立坚实的战略同盟以共同应对外部威胁。

    虽然研究指出这类行为在部分物种(如恒河猕猴)中具有约 6.4% 的微弱遗传性,但更多还是受到后天环境与社会结构的弹性调控。科学家严谨地强调,这项成果旨在揭示动物行为的多样性及其功能,不应被直接等同于人类复杂的性取向、身份认同或社会经历,更不能作为偏见的借口。

    🦍🦍🦧🦧🐵🐵🐒🐒


    Nature Ecology & Evolution

    #灵长类 #同性性行为 #社会演化

    🧬 频道🧑‍🔬 群组📨 投稿
    🤣 7 🌭 3 🍌 2 ❤️ 1
  6. 歌词变“丧”变简单?美国流行音乐50年趋势显示,社会危机会打乱这种长期变化

    音乐是反映社会情绪的一面镜子,我们常常在歌词中找到共鸣。一项新研究分析了1973年至2023年美国Billboard百强榜的歌曲歌词,发现了一个有趣的趋势:歌词中的压力感语言、负面情绪以及简单性,在过去五十年里一直在增加。然而,当遇到重大社会危机时,这种长期趋势会暂时被打断。

    研究团队分析了超过20,000首热门歌曲的歌词,使用自然语言处理技术量化了歌词中的压力词汇、情感倾向和结构复杂性。他们发现,从1973年到2023年,歌词中与压力相关的词语使用频率显著上升,同时积极情绪的表达则呈下降趋势。更令人意外的是,像9/11恐怖袭击和新冠疫情这样的重大社会危机,并没有让歌词中的负面情绪和压力感“雪上加霜”,反而出现了一些缓解。这表明在危机时期,人们可能更倾向于选择与当前情绪不完全一致的音乐,作为一种情绪调节方式,比如通过“逃离”来缓解压力。

    这种趋势的意义在于,它揭示了音乐在集体情绪管理中扮演的双重角色。一方面,音乐反映了社会的集体情绪状态;另一方面,它也作为一种工具,帮助个体和群体应对压力。不过,这项研究主要基于美国数据,未来还需要在其他文化背景下进行验证。

    音乐真的能“治”丧心病狂吗?🎶


    来源:Scientific Reports

    #音乐心理学 #社会情绪 #流行文化 #歌词分析 #情绪调节

    via: 热心群友

    🧬 频道🧑‍🔬 群组📨 投稿
    🤔 3 ❤️ 1
  7. 年轻人记忆问题激增,社会经济因素或成主因

    记忆和思考困难正成为美国成年人面临的主要健康问题,尤其令人担忧的是,年轻人群体的认知障碍率在过去十年中几乎翻倍。根据发表在《神经学》杂志上的研究,2013年至2023年间,18至39岁成年人自报认知障碍率从5.1%飙升至9.7%,而同期70岁以上人群的比率则略有下降。

    研究发现,社会经济地位与认知健康密切相关。年收入低于3.5万美元的成年人认知障碍率从8.8%上升至12.6%,而收入高于7.5万美元的人群仅从1.8%增至3.9%。教育水平也呈现类似差距,未完成高中学业者的认知问题比例明显高于大学毕业生。美国印第安人和阿拉斯加原住民报告的比率最高,从7.5%增至11.2%。

    研究人员指出,这一趋势可能反映了更广泛的社会不平等问题,而非单纯的临床认知能力下降。该研究基于自我报告数据,存在一定局限性,但其发现凸显了社会经济因素对认知健康的深远影响,需要更多研究来探究这一现象的根本原因及长期后果。

    大脑:还没老就开始忘事,钱包:这很合理😅


    来源:Neurology

    #认知健康 #社会不平等 #记忆问题

    via: 热心群友

    🧬 频道🧑‍🔬 群组📨 投稿
    😭 7 ❤️ 1 🥰 1
  8. 贫富差距影响幸福感?Nature研究颠覆传统认知

    长期以来,学术界普遍认为收入和财富差距会通过加剧社会地位焦虑损害幸福感和心理健康。然而,Nature最新发表的研究对此提出了挑战。

    瑞士洛桑大学团队通过对168项研究、1138万人的数据荟萃分析发现,经济不平等对主观幸福感的直接影响微乎其微。虽然初步分析显示经济不平等与心理健康有关,但校正"发表偏倚"后,这一关联也消失了。研究通过机器学习分析发现两个关键调控因素:对心理健康的影响仅存在于低收入群体,而对幸福感的影响则取决于通胀环境——高通胀时经济不平等降低生活满意度,低通胀时甚至可能提升幸福感。

    该研究提示,经济不平等更像是一个催化剂而非根本原因,政策制定者应更关注减少绝对贫困、控制通胀等直接因素,而非简单缩小差距。研究也提醒我们,真正影响幸福感的或许是社会流动性,而非差距大小。

    看来钱多钱少不重要,重要的是钱够不够花!💰


    来源:Nature

    #贫富差距 #幸福感 #心理健康 #经济不平等 #社会政策

    🧬 频道🧑‍🔬 群组📨 投稿
    😢 8 🤔 5
  9. 生病想独处?大脑中的"孤独开关"在默默保护你

    你是否注意到,生病时总想独处不愿见人?这并非单纯的身体不适反应,而是大脑主动发出的"隔离指令"。

    最新研究发现,大脑中缝背核内表达IL-1R1的神经元如同"孤独开关",在接收到免疫信号后会主动驱动社交退缩行为。研究团队通过光遗传学和化学遗传学技术证实,激活这些神经元会使健康小鼠表现出社交退缩,而抑制它们则能阻断IL-1β诱导的社交退缩,但不影响运动能力。这一发现揭示了免疫系统与大脑之间精妙的对话机制,解释了为何生病时我们本能地减少社交活动。

    这项研究不仅阐明了社交退缩的神经基础,更为理解免疫-神经互动提供了新框架。值得注意的是,这种社交退缩并非被动结果,而是大脑主动选择的一种自我保护策略,既能防止疾病传播,又能为患者节省能量。外周和中枢的IL-1β共同参与这一过程,形成自我强化循环,延长社交退缩时间。

    大脑:不是我绝情,是为了大家好🦠


    来源:Cell

    #社交退缩 #神经免疫 #IL1β

    via: 热心群友

    🧬 频道🧑‍🔬 群组📨 投稿
    🥰 6 ❤️ 1 👍 1
  10. 为何阿尔茨海默患者会最先遗忘亲人?

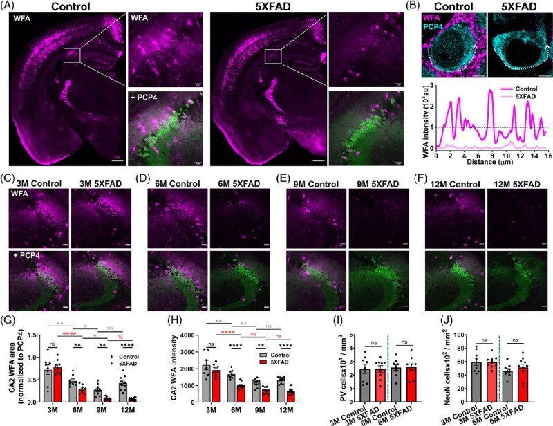
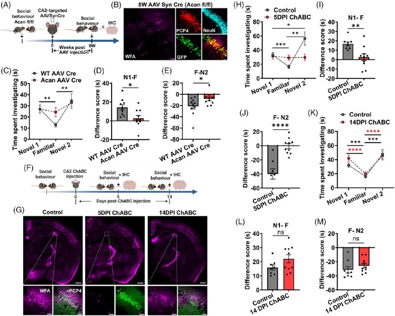
    对于阿尔茨海默病(AD)患者及其家庭而言,最令人心碎的症状往往不是计算能力的下降,而是逐渐无法认出至亲好友从而产生严重的社交隔阂 。科学家近期在海马体CA2区(大脑负责社交记忆的关键区域)发现了一个关键机制:一种被称为神经周围网的细胞外基质结构,起着至关重要的记忆保护作用 。

    这项发表于《Alzheimer's & Dementia》的研究发现,在AD小鼠模型中,这层包裹在神经元外的保护网早在神经元死亡之前就已经开始降解 。这种破坏是由基质金属蛋白酶过度活跃引起的,它们如同失控的剪刀,切碎了保护网,导致突触不稳定 。实验显示,若人为破坏健康小鼠的这张网,它们便会出现社交认知障碍 ;反之,若在AD早期使用药物抑制这种剪刀酶的活性,不仅能保住保护网,还能成功挽救小鼠的社交记忆 。

    这一发现不仅解释了为何社交认知衰退往往发生在AD早期,更揭示了极具潜力的治疗新方向。它提示我们,保护神经元赖以生存的微环境土壤,防止记忆的围栏被拆除,可能比单纯针对淀粉样蛋白斑块更有效 。

    来源:Alzheimer's & Dementia

    #阿尔茨海默病 #社交记忆 #神经周围网

    🧬 频道🧑‍🔬 群组📨 投稿
    😢 17 👏 4 ❤️ 2 😭 1
  11. 基因如何影响你的专业选择?研究揭示遗传与职业兴趣的关联

    选理工科还是学文科类专业?选择什么专业对人生的影响,不亚于读了多少年书 。这种“横向分层”的选择以往多被归因于社会和家庭因素 。但近日发表于《自然·遗传学》的一项研究指出,遗传因素也有着影响。

    该研究对超46万名欧洲个体进行GWAS分析,发现专业选择的平均遗传力约7% 。这种影响并非通过家庭背景等间接因素,而是主要来自直接遗传效应 。基因的影响可能通过塑造我们的个性和职业兴趣来实现 :例如,与“技术型”专业相关的遗传因素 ,表现出与较低的外向性(不那么爱社交)和较低的随和性(一种描述合作与关怀他人的特质)相关联 ;而与“抽象型”专业(如人文社科)相关的遗传因素 ,则与更高的“开放性”人格(更富好奇心和创造力)相关 。

    研究者强调,这不是“基因决定论” ,而更可能是一种“基因-环境相互作用” 。即,遗传倾向可能使人对某些活动(如社交或钻研技术)更有偏好 ,这些偏好在社会环境(如性别规范 )的影响下,最终引导他们选择了特定的教育领域 。

    我猜选技术型专业的基因和秃顶的基因可能是连锁的。🤪


    来源:Nature Genetics

    #遗传关联分析 #职业兴趣 #社会心理学

    🧬 频道🧑‍🔬 群组📨 投稿
    🤯 8 ❤️ 2 🤪 1
  12. 社交“二极管”化:好友越多,社会越撕裂?

    近期《美国科学院院刊》(PNAS) 的一项研究,发现了伴随社会两极分化加剧出现的一项反常识的现象。研究者发现,社会观点分化与亲密好友数量的增加同步发生,尤其在2008-2010年智能手机普及后尤为明显。

    研究分析了超2.7万份美国政治态度调查,发现持自由派立场者从21%升至31%,保守派从6%升至16%,立场趋于极端。同时,欧美数据显示,平均亲密好友数也从2000年的2.2个增至4.1个。模型显示,当平均好友数超过3-4人的“临界值”时,社会就会像水结冰一样发生“相变”,突然急剧分裂。

    研究者认为,好友增多(有了“备胎”),人们对不同意见的容忍度反而下降,更易“拉黑”异见者,退回同质化的信息茧房。这种单向度的“二极管”思维,导致了社会群体的碎片化和极端化。

    以前是多个朋友多条路,现在是多个朋友多添堵🤪


    来源:COMPLEXITY SCIENCE HUB | PNAS

    #社会学研究 #社交网络 #二极管

    🧬 频道🧑‍🔬 群组📨 投稿
    🤪 10 🐳 5 🔥 2 👍 1
  13. 读懂“眼色”全靠它?大脑“社交情境开关”被发现

    我们如何识别他人的情绪,又如何对熟人“习以为常”?一项新研究指出,大脑岛叶皮层(aIC)中的Parvalbumin(PV)中间神经元,在控制社交熟悉度和情绪识别方面起着决定性作用 。

    研究团队使用了精密的微型显微镜和化学遗传学手段,来观察并“关闭”小鼠大脑“大颗粒岛叶皮层”(aIC)中的PV中间神经元 。他们设计了两个关键实验:首先是“社交熟悉度”测试,正常小鼠在多次接触同一同伴后,互动偏好会自然降低 。但当PV神经元被抑制后,小鼠反而会持续偏好熟悉的同伴,失去了这种“熟悉后的冷淡” 。其次是“情绪识别”测试,正常小鼠能识别出受压力(如强制游泳后)的同伴,并表现出优先的关注 。然而,PV神经元被抑制的小鼠则无法区分,失去了这种类似“共情”的优先关注行为

    这项研究显示,PV神经元就像一个“情境开关”,通过动态调整金字塔神经元的反应,来控制小鼠对社交目标的偏好 。这一发现为理解自闭症谱系障碍(ASD)等疾病中常见的社交功能障碍和共情缺陷,提供了新的见解 。

    所以“社恐”和“社交恐怖分子”的区别,可能就是这几个神经元的差别?🤪


    来源:Cell Reports

    #脑连接 #PV神经元 #社交行为

    🧬 频道🧑‍🔬 群组📨 投稿
    🤔 4 ❤️ 3