Skip to main content

知识分享官

  1. 每天分享一个心理学知识|流体智力💧🧠


    你可能见过这样的人:

    🧩 遇到陌生问题,总能很快抓住关键点;
    🚀 第一次玩新游戏,别人还在摸索,他已经找到通关规律;
    💡 开会时,别人还在困惑,他却能当场提出新方案。

    这并不是因为他们“知道得多”,
    而是因为他们具备更强的 流体智力(Fluid Intelligence)
    ❤️ 3
  2. 积累一个外刊地道表达——一成不变
    《Atomic Habits》

    外刊原句:
    Your identity is not (set in stone).
    你的身份并非一成不变。
    🌠 表达含义:
    set in stone: 这是一个固定短语,字面意思是“用石头雕刻而成”,比喻事物是固定不变、不可更改的,强调某种状态或决定具有永久性。
    中文含义:一成不变的;固定不变的;不可更改的
    英英释义:permanently fixed and not able to be changed
    ❤️ 1
  3. 如何快速获取到国内教材?Github 有非常多的优质中文资源仓库,按照我这个方法普通人都可以轻松下载!

    这个仓库提供了小学到高中的各种教材,人教版,北师大版。

    如果觉得还不够,推荐去国家中小学智慧教育平台下载,同样提供了小学到高中的各种教材,更加全面。

    方法很简单,直接 Google 搜“教材 github” 即可。

    上传教材到 NotebookLM 二次加工,给孩子提供有趣的学习资料,不亦乐乎!

    https://github.com/TapXWorld/ChinaTextbook/
    👍 2
  4. 00是心理健康状况最差的一代人,之后10后会更差。

    短视频、无限信息流、算法推荐、本质上是一种“计算机生成的多巴胺洪水”。

    未来几代父母的新“第一责任”,不再是传统意义上的“管教”,而是:对抗孩子更早、更频繁、更深度地接触智能手机与短视频。

    在这个技术指数级发展的时代,家庭教育最核心的任务正从“教知识”,转变为“保护认知环境”。
  5. 感到压力?研究表明"控制感"助你轻松应对日常挑战

    日常生活中,Deadline、水管堵塞或与亲友的争执都可能让平凡的日子变得不堪重负。宾夕法尼亚州立大学的一项新研究发现,简单地"感觉"更有掌控力,或许能让这些日常挑战变得更容易处理。

    研究追踪了1,700多名成年人十年间的日常经历,发现当人们感觉对压力源有更大控制时,他们解决问题的可能性提高了62%。这种效应会随着年龄增长而增强——十年后,同样的控制感提升使问题解决率增加到65%。研究人员指出,控制感并非一种固定不变的特质,而是每天都会波动。即使是微小的控制感提升,如从"有点控制"变为"有一定控制",也能显著提高问题解决几率,进而减轻压力。

    这些发现为缓解日常压力提供了实用方法,如设定优先事项、重新框定挑战或将大问题分解为小步骤。值得注意的是,这种效果在不同类型和强度的压力源中都存在,表明培养控制感是一种普适的压力管理策略。

    控制感不是天生,而是每天都能练习的技能!💪


    来源:Communications Psychology

    #心理健康 #压力管理 #控制感 #日常压力

    🧬 频道🧑‍🔬 群组📨 投稿
    ❤️ 4 🤔 2 🌚 1
  6. 一次可以清理几十个 G 的 Mac 系统优化工具 Mole 小鼹鼠功能终于逐步完善了

    https://github.com/tw93/Mole


    这次发布了第十个版本,继续安全加固,新增查看系统现状功能,加上之前的清理、卸载、磁盘洞察、系统优化,基本覆盖了大伙 Mac 维护的大部分功能,近似等于 Clean My Mac + AppCleaner + DaisyDisk + Sensei + iStat 的能力,给大伙介绍小鼹鼠的 5 大功能。

    mo clean,用于像鼹鼠一样强力挖掘你的 Mac 里面的各种垃圾,各种缓存以及孤岛文件,第一次使用可以清理掉非常多无用空间。

    mo uninstall,很彻底的卸载你的软件,除去软件 app 本身,还有各种注册项、启动项、配置文件等都可以非常彻底的清理掉。

    mo optimize,帮我一键优化系统,比如说各种刷新、错误重置、重置缓存,重置服务、检查开机项等内容。

    mo analyze,可视化的方式下钻你的磁盘空间,可以看到有些可以清理的无用文件,这里是对 clean 的一个很好的补充。

    mo status,可以很清楚看到你的电脑的运行健康情况,包括磁盘使用读写、电池使用、网络情况、进程占用、甚至是代理运行情况是否正常。
    👍 4 ❤️ 3
  7. 耗能与电压完美匹配生物体的人造神经元诞生!

    在科幻设想中,人机接口让我们变身赛博格,但在现实里,普通电子元件的工作电压和能耗远高于生物神经元。这种“语言不通”不仅浪费能源,还可能让植入设备变成生物体内的“高压发热源”。

    近日,科学家利用地杆菌产生的“蛋白质纳米线”,构建了一种参数与生物神经元惊人一致的人造神经元 。这种装置利用忆阻器模拟神经元的“累积-发射”机制,工作电压仅约100毫伏,能耗低至皮焦耳级别,完美复刻了真实的神经信号强度与频率 。更神奇的是,它还能像真神经元一样被多巴胺、钠离子等化学物质调节,甚至在实验中成功与心肌细胞“连线”,读懂了细胞在药物刺激下的兴奋信号 。

    这项突破意有效解决了传统电子元件与生物系统不兼容的能耗与信号幅度问题,为未来开发超低功耗的脑机接口、神经义肢以及生物混合电子系统铺平了道路 。

    以后植入芯片终于不用担心脑子被“烫”熟了,这才是真正的“冷静”思考。🤪


    来源:Nature Communications

    #人造神经元 #脑机接口 #忆阻器

    🧬 频道🧑‍🔬 群组📨 投稿
    🤯 10 👍 7
  8. 解密大脑如何区分外语"模糊音"

    为什么我们能轻松听清母语中的每个单词,却觉得外语连成一片模糊的声音?加州大学旧金山分校的研究团队通过两项互补研究揭示了这一现象的神经机制。

    他们发现,大脑的颞上回(STG)区域包含专门神经元,这些神经元通过多年语言学习经验,能够识别单词的边界。当人们听到熟悉语言时,这些神经元会被激活;而面对陌生语言时则毫无反应。这些神经元在处理完一个单词后会迅速"重置",准备捕捉下一个单词,就像电脑重启一样高效。

    这一发现颠覆了传统认知,表明STG不仅处理基本声音,还能利用经验识别单词边界,为大脑如何将连续声音转化为有意义单位提供了神经蓝图。

    大脑自带语言过滤器,外语自动进入"模糊模式"🔇


    来源:Neuron

    #语言学习 #脑科学 #语音识别

    via: 热心群友

    🧬 频道🧑‍🔬 群组📨 投稿
    👍 6 ❤️ 4
  9. 熟词僻义——shy还能这么用?
    《Why we sleep》

    外刊原句:
    The opossum is just one hour shy of the animal kingdom record for sleep amount currently held by the brown bat.
    负鼠的睡眠时间距离目前由棕蝠保持的动物王国睡眠时长纪录仅差一小时。
    ❤️ 3
  10. 每天分享一个心理学知识|季节性情感障碍

    到了冬天你是不是也这样:

    一早醒来天还黑,怎么都不想起床
    明明睡得够多,却总觉得累

    特别想吃甜的、碳水、奶茶
    一整天提不起劲,对什么都没兴趣

    如果你对号入座那你可能正经历——
    中 季节性情感障碍(Seasonal Affective Disorder,简称SAD) .
    ❤️ 1 🔥 1
  11. 新一代的 Wi-Fi 技术,将信号传输有效距离提升至最远 3,000 米。

    这项由澳大利亚专家开发的 Wi-Fi 技术称为 Wi-Fi HaLow (802.11ah) 。它使用低于 1GHz 的频段,提供公里级、低功耗、加密的 Wi-Fi 连接,非常适合大规模物联网和远程部署。

    MorseMicro 是一家澳大利亚公司,由前 CSIRO 工程师创立,目前引领着这项技术的全球发展

    澳大利亚是 Wi-Fi 的发源地,如今他们再次走在该领域技术的前沿。
    Media is too big
    VIEW IN TELEGRAM
    👏 3
  12. 古老鼻灌洗法被证实可有效对抗普通感冒

    每个人都会经历感冒的困扰:喉咙发痒、打喷嚏、鼻塞,这些症状通常会持续约九天。《柳叶刀》上的一项针对1.1万多人的研究显示,在出现感冒症状后立即开始鼻腔盐水灌洗,每天最多进行六次,可将症状持续时间缩短约两天。此外,这种简单的方法还能避免将病毒传播给他人;减少抗生素滥用;甚至可能降低住院风险。

    鼻腔盐水灌洗的原理主要通过三种方式发挥作用:首先,它能物理性地冲洗掉鼻腔中的黏液、病毒和过敏原;其次,盐水的酸性环境不利于病毒复制;第三,它能帮助恢复鼻腔内纤毛的正常功能,这些纤毛像微型传送带一样,将病毒和其他外来物质排出体外。研究还发现,灌洗盐水不必过浓,但使用天然海水可能因含有镁、钾和钙等矿物质而提供额外益处。对于过敏患者,定期进行鼻腔盐水灌洗可减少62%的药物使用。

    研究表明,每年有约1000万张针对病毒性呼吸道感染的抗生素处方是不必要的。而鼻腔盐水灌洗提供了一种廉价、有效的替代方案,不仅能缩短病程,还能减少抗生素耐药性的发展。值得注意的是,虽然盐水灌洗对大多数人安全,但必须使用蒸馏水或煮沸后冷却的水,以避免潜在感染风险。下次感冒初现时,不妨试试这种简单却经过科学验证的方法。

    天气变冷,大家注意洗洗更健康😜


    来源:Medical Xpress

    #鼻腔灌洗 #感冒治疗 #传统医学 #抗生素替代

    via: 热心群友

    🧬 频道🧑‍🔬 群组📨 投稿
    ❤️ 13 👍 4
  13. 非“类器官”也能长脑子?物理微迷宫让神经细胞30秒安家

    想要在体外模拟大脑,目前最主要的方案是脑类器官。但这种细胞自组装团块常因内部营养输送不畅而出现核心坏死,且成品差异巨大难以标准化 。还有一种干预更多的方案则需预先搭建支架,而传统材料往往依赖昂贵的生化涂层(如层粘连蛋白)来黏附娇气的神经细胞 。

    加州大学河滨分校团队研发了一种名为的 BIPORES 支架,其独特的双连续物理微结构,表面拥有特殊的负高斯曲率,宛如无数微型物理抓手,无需任何生化胶水,仅凭物理结构就能让神经干细胞在 30 秒内极速安家 。与类器官相比,其全连通的微孔网络如同四通八达的高速公路,确保营养能顺畅输送到深层,支持构建更大、更厚且无坏死的 3D 神经组织 。

    该研究证明,精准的物理拓扑结构足以替代生化因子来诱导神经元成熟和突触形成 。这不仅规避了类器官的高变异性,还为药物筛选提供了一种比类器官更稳定、可控且低成本的标准化人造大脑模型 。

    只要房子户型设计得好,哪怕是没装修的毛坯房细胞也抢着住。


    来源:Advanced Functional Materials

    #神经组织工程 #体外器官模型

    🧬 频道🧑‍🔬 群组📨 投稿
    ❤️ 9
  14. 动物王国正遭遇人类慢性疾病侵袭

    最新研究表明,动物王国正面临前所未有的慢性疾病危机,这些疾病曾被认为是人类的"专利"。从家养宠物到海洋生物,癌症、糖尿病、关节炎和肥胖症等非传染性疾病(NCDs)的发病率在全球范围内持续攀升。雅典农业大学科学家Antonia Mataragka领导的研究团队在《Risk Analysis》期刊发表文章,提出了一种跨物种统一模型,揭示了这些疾病在动物中扩散的惊人趋势。

    研究发现,多种因素共同导致了动物慢性疾病的爆发。基因易感性是重要因素,例如为外观而选择性培育的犬猫和为生产力而培育的牲畜,更容易患上糖尿病和二尖瓣疾病等疾病。环境因素同样关键,包括不良饮食、缺乏运动和长期压力。具体数据显示,50-60%的家猫家狗超重,导致糖尿病发病率逐年上升;约20%的集约化养殖猪患有关节炎;白鲸被记录有胃肠道癌症;养殖大西洋鲑鱼出现心肌病综合征;而生活在被多环芳烃(PCBs)和多氯联苯(PCBs)污染河口中的野生动物,肝肿瘤率高达15-25%。

    人类驱动的生态变化正在加剧这些健康威胁。城市化、气候干扰、土地转换和生物多样性丧失增加了有害暴露的频率和严重程度。变暖海洋和珊瑚生态系统退化与海龟和鱼类肿瘤率升高相关联。在城市环境中,气温上升和空气质量恶化导致伴侣动物肥胖、糖尿病和免疫系统紊乱,而化学径流和空气污染物则影响鸟类和哺乳动物的内分泌功能。Mataragka强调:"随着环境变化加速疾病出现,缺乏早期诊断系统进一步延迟了动物非传染性疾病的检测。"


    人类制造的病,动物买单 😾


    来源:Risk Analysis

    #动物健康 #慢性疾病 #环境变化

    via:热心群友

    🧬 频道🧑‍🔬 群组📨 投稿
    😭 12
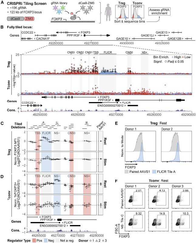
  15. 免疫细胞的“刹车”与“油门”

    调节性T细胞(Treg)是免疫系统的“维稳部队”,防止免疫反应过度伤及自身,而FOXP3基因则是维持其功能的“总司令”。长期以来科学家困惑于一点:小鼠的普通T细胞对FOXP3“绝缘”,而人类普通T细胞在受刺激后却能短暂表达它 。最新发表在《Immunity》的研究利用CRISPR全基因组扫描技术,终于破解了这一谜题 。

    原来,FOXP3基因周围分布着复杂的“电路开关”:既有促进表达的“油门”(如新发现的NS+区域),也有抑制表达的“刹车”(NS-区域)。研究发现,人类普通T细胞之所以能表达FOXP3,是因为其“油门”在特定条件下能克服“刹车”的阻力;反观小鼠,其NS-区域的抑制作用极强,相当于“焊死了刹车”,彻底阻断了基因表达 。

    这一发现不仅解释了物种间的免疫差异,更绘制了一幅精准的基因调控地图 。未来,科学家或许能通过基因编辑技术微调这些“开关”——松开刹车或踩下油门,精准操控T细胞的功能,从而为自身免疫病或癌症的免疫治疗提供全新的解决方案 。

    老鼠:虽然我个头小,但我基因里的“刹车片”质量可是比你们人类严实多了。


    来源:Immunity

    #FOXP3 #CRISPR #免疫治疗

    🧬 频道🧑‍🔬 群组📨 投稿
    👍 4 ❤️ 1
  16. 「医学科普:为何有些人一降温就感冒?」

    感冒是由病毒引起,主要透过飞沫、密切接触或接触被病毒污染的物体传播。 最常见的病原体是鼻病毒,但其他病毒如冠状病毒、流感病毒、副流感病毒等也可能引起感冒。

    每次气温差变化一大,感冒就不请自来。更闹心的是,可能感冒刚好,又会被周围的人传染!所以为什么一降温,就容易感冒?

    ① 昼夜温差大

    秋冬换季,昼夜气温起伏较大,我们的身体可能反应不过来,直接懵圈,体温调节系统一紊乱,病毒就来了。

    ② 天气干燥

    一到秋冬,鼻子、嗓子眼儿都干得冒火!当呼吸道黏膜,尤其是鼻黏膜分泌液不足时,身体黏膜的抗病毒能力就会因为缺水、失去黏性而下降。

    ③ 抵抗力差

    天一冷,身体一受寒,人体的抵抗力就会减弱,让病毒有可乘之机。再加上有些人有先天性免疫力缺陷,就更容易被病毒和细菌攻击了!

    但预防感冒,也不难,平时勤洗手、前往人多的场所带上口罩,不带病上班、上课,加强锻炼等,就能有效避免感冒病毒近身了。
    ❤️ 5
  17. 每天分享一个心理学知识|定式效应🧠🔄
    | 当你用旧方法解新问题,
    | 就像拿去年地图找今年的路——
    | 越努力,错得越远

    🧪 一个颠覆认知的实验
    心理学家让两组人解水罐题:
    🔹 A组:先学复杂解法 → 面对简单题时死套旧公式
    🔹 B组:直接解简单题 → 秒出答案
    证明:经验反而会堵死捷径

    🌫️ 你是不是也曾陷入这样的困惑——

    ▫️ 工作用老套路应对新挑战 → 漏洞百出
    ▫️ 学习靠死记硬背 → 越学越懵
    ▫️ 关系里重复讨好 → 永远换不来真心

    这就是心理学上的一个经典效应:定式效应(Einstellung Effect)
    ❤️ 2
  18. 积累一个外刊地道表达——维持收支平衡
    《纽约客》

    外刊原句:
    Leaving low - and middle - income Americans struggling to (make ends meet).
    这使得美国中低收入人群艰难地维持收支平衡。
    🌠 表达含义:
    make ends meet: 这是一个常用的固定短语,字面意思是“使两端相遇” ,实际表示通过合理安排财务,使收入足够支付支出,即维持收支平衡,不出现入不敷出的情况。
    中文含义:维持收支平衡;量入为出
    英英释义:to earn just enough money to pay for the things that you need
    ❤️ 1
  19. 数据库管理系统(英语:database management system,缩写:DBMS) 是一种针对对象数据库,为管理数据库而设计的大型电脑软件管理系统。具有代表性的数据管理系统有:Oracle、Microsoft SQL Server、Access、MySQL及PostgreSQL等。通常数据库管理师会使用数据库管理系统来创建数据库系统。
  20. 给癌细胞强行贴上“乙肝标签”,借力打力清除实体瘤

    癌症疫苗研发一直是医学难题,主要是因为实体瘤千人千面且善于伪装,免疫系统难以精准识别,或在肿瘤局部被抑制 。既然癌细胞自身的特征难以被直接锁定,那能不能给它们贴上一个免疫系统非常熟悉且攻击力极强的标志呢?受此启发,中国药科大学团队开发了一种全新的通用型肿瘤疫苗系统 H−TVAC​。

    该系统的核心机制巧妙地“借刀杀人”,研究人员首先给小鼠接种乙肝表面抗原的mRNA疫苗,使其体内产生大量针对乙肝病毒的强效记忆T细胞 ,然后用经过基因工程改造的痘苗病毒精准感染肿瘤,让癌细胞表面表达乙肝抗原 。这样一来,原本针对乙肝的记忆T细胞能迅速识别并杀伤这些被标记的癌细胞,有效突破肿瘤的免疫抑制微环境 。

    这项研究不仅实现了对肿瘤的高效杀伤,更重要的是通过“表位扩展”效应,激活免疫系统识别肿瘤自身的其他突变特征,从而连带清除那些未被标记的癌细胞,有效抑制了肿瘤的复发和转移 。这种策略利用了微生物抗原的高免疫原性,无需为每位患者单独定制肿瘤抗原,相比传统个性化疫苗不仅成本更低,且具有广泛的临床应用潜力 。

    肿瘤细胞:我真不是乙肝病毒!这是毁(hui)谤!有人毁(hui)
    谤我呀!


    来源:Nature Biomedical Engineering

    #mRNA疫苗 #免疫治疗 #乙肝抗原

    🧬 频道🧑‍🔬 群组📨 投稿
    🥰 14 ❤️ 9
  21. 这是无声电影史上最昂贵的镜头。没有电脑特效,没有使用仿真模型——全是真实的场景和设备。

    拍摄于 1926 年,这个镜头当时的拍摄成本为 42,000 美元,相当于今天的约 75 万至 80 万美元。

    残骸被遗弃在河床上,据说几十年来一直是当地的旅游景点。

    电影名为《将军号》。
  22. 你知道吗?
    当人类卵子被精子酶激活时,会释放出大量的锌离子——在受精瞬间产生类似烟花的闪光。
    这些微小的锌火花不仅美丽,它们的强度实际上反映了卵子发育成健康胚胎的潜力。
    从本质上讲,生命真正始于一道闪光——这奇妙地提醒我们,造物本身从一开始就散发着光芒。
    🔥 1 🆒 1
  23. 给虚拟大脑请位“AI调音师”:新算法让生物模拟不再靠猜

    想要在电脑里造一个逼真的“虚拟大脑”,最难的不是画出结构,而是调参。真实的神经元极其复杂,拥有成千上万个控制离子流动和电化学反应的微小开关,过去科学家为了让模型符合生物学实验数据,只能像盲人摸象一样,依靠遗传算法进行低效率的随机试错 。这种方法一旦遇到拥有数百万突触的大型网络,计算量就会大到令人绝望,导致神经科学模型往往难以兼顾规模与精度 。

    Nature Methods上最近发表了一个名为JAXLEY的新工具,它给生物模拟器装上了AI的“大脑” 。该工具创造性地将深度学习的核心技术自动微分和反向传播引入生物物理模拟 。计算机能通过计算梯度,精确知道如何微调每一个离子通道或突触参数来减少误差 。实验显示,JAXLEY能同时优化拥有10万个参数的精细神经元网络,甚至能训练这些完全遵循生物定律的数字神经元去执行识别手写数字等任务,效率比传统方法快了几个数量级 。

    这项突破架让科学家首次能用AI的高效优化能力,去驾驭极其复杂的生物物理细节 。这意味着我们终于有能力构建大规模、数据驱动的精细大脑模型,从而深入研究微观结构如何涌现出宏观功能 。不过,虽然工具强大,科学家仍需警惕数学上的最优解可能并不唯一,因为在真实的生物系统中,往往存在多种不同的参数组合能产生相似的生理功能 。

    血肉苦弱,机械飞升🫡


    来源:Nature Methods

    #计算神经科学 #可微模拟 #生物物理建模

    🧬 频道🧑‍🔬 群组📨 投稿
    🔥 10
  24. 每天分享一个心理学知识|嗜睡症🛏️

    “睡着”本是一件私密、主动的事。
    你困了,闭上眼,放下防备,进入梦境。

    但对一些人来说,清醒和沉睡之间的门,是坏的。
    他们可能在说话时、吃饭时、甚至走在路上,
    突然被“关机”。
    没有预兆,没有控制。

    这并不是“太困了”,
    而是一种少见却真实存在的神经性睡眠障碍:

    嗜睡症(Narcolepsy)
    ❤️ 1
  25. URL 就像是一个网络上的地址。就像你的家有一个具体的地址,让人们知道如何找到你的家一样,URL 是告诉我们如何在互联网上找到某个网页或资源的地址。当你在浏览器中输入或点击一个链接,你其实就是在告诉浏览器:“嘿,我想去这个地址看看!”然后浏览器就会带你去那里。

    URL结构:

    1.协议 (Protocol):这是URL的开头部分,通常为 “http://” 或 “https://”。它定义了如何访问资源。在此图中,它是“https”。
    2.子域名 (Sub Domain):它是主域名的前缀。在此图中,子域名是“www”。
    3.域名 (Domain Name):它是URL的核心部分,指示网站的位置。在此图中,它是“example.com”。
    4.端口 (Port):端口号用于区分服务器上运行的不同服务。默认的HTTP端口是80,HTTPS端口是443。在此图中,端口是“80”。
    5.路径 (Path):它指示资源在服务器上的具体位置。在此图中,路径是“/file.html”。
    6.查询 (Query):查询字符串用于传递参数。它以问号(?)开始,后跟一系列的键值对。在此图中,查询部分是“?key1=value1&key2=value2”。
    7.参数 (Parameters):这是查询字符串的一部分,由键和值组成。在此例中有两个参数:“key1=value1”和“key2=value2”。
    8.片段 (Fragment):片段是URL的最后一部分,它指示网页的一个特定部分。它以井号(#)开始。在此图中,片段是“#00s0350q”。
    ❤️ 2 👍 1
  26. 美国宇航局的朱诺号探测器已飞抵木星漩涡云层上方 4200 公里,创下历史新高,比以往任何航天器都更接近木星。

    这次大胆的飞越揭示了有关这颗行星的猛烈风暴、磁场和神秘极光的惊人数据。朱诺号近距离观测了拥有数百年历史的大红斑,揭开了这颗气态巨行星的神秘面纱,将探索之旅变成了一场惊心动魄的宇宙冒险。
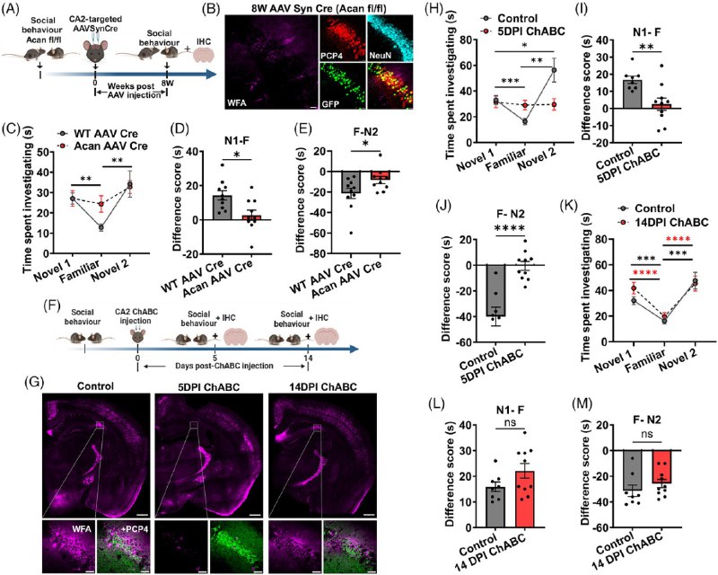
  27. 为何阿尔茨海默患者会最先遗忘亲人?

    对于阿尔茨海默病(AD)患者及其家庭而言,最令人心碎的症状往往不是计算能力的下降,而是逐渐无法认出至亲好友从而产生严重的社交隔阂 。科学家近期在海马体CA2区(大脑负责社交记忆的关键区域)发现了一个关键机制:一种被称为神经周围网的细胞外基质结构,起着至关重要的记忆保护作用 。

    这项发表于《Alzheimer's & Dementia》的研究发现,在AD小鼠模型中,这层包裹在神经元外的保护网早在神经元死亡之前就已经开始降解 。这种破坏是由基质金属蛋白酶过度活跃引起的,它们如同失控的剪刀,切碎了保护网,导致突触不稳定 。实验显示,若人为破坏健康小鼠的这张网,它们便会出现社交认知障碍 ;反之,若在AD早期使用药物抑制这种剪刀酶的活性,不仅能保住保护网,还能成功挽救小鼠的社交记忆 。

    这一发现不仅解释了为何社交认知衰退往往发生在AD早期,更揭示了极具潜力的治疗新方向。它提示我们,保护神经元赖以生存的微环境土壤,防止记忆的围栏被拆除,可能比单纯针对淀粉样蛋白斑块更有效 。

    来源:Alzheimer's & Dementia

    #阿尔茨海默病 #社交记忆 #神经周围网

    🧬 频道🧑‍🔬 群组📨 投稿
    😢 17 👏 4 ❤️ 2 😭 1
  28. 「健康科普:久坐是最温柔的慢性“自杀”!」

    久坐的危害之前科普过N次了,特别是对于减重群体,随着久坐时间的延长,其对身体的伤害会呈现一个渐进的过程:

    第1分钟
    热量消耗少了。从坐下的第一分钟起,肌肉活动就大幅下降,机体消耗热量的效率降低至每分钟1千卡。

    30分钟
    血流变缓。连续静坐30分钟后,机体的新陈代谢可减慢90%。

    1小时
    肌肉僵硬。如果伏案工作1小时,其间机体没有调整姿势,肌肉开始出现结节和筋膜触发点,造成肌肉易疲劳或酸痛,久而久之肌肉会弱化,引发全身问题。

    2小时
    血栓风险增加。如果坐2小时,腿部肌肉一直未被刺激,下肢血液就会循环不畅,部分人甚至出现小腿胀痛感,增加日后血栓形成风险。

    3小时
    动脉收缩。坐3小时后,动脉可收缩50%,心脏泵出的血液减少,久而久之,可造成心脏机能衰退,引发动脉硬化、高血压等心血管疾病。

    4小时
    非常易肥胖!久坐会降低热量消耗。西班牙一项研究发现,只要每天久坐超4小时,超重或肥胖风险就会增加。

    6小时
    增加患病风险。如果每天久坐6小时,连续两周后“坏胆固醇”(低密度脂蛋白胆固醇)会增多,肌肉也因缺乏运动变得松垮,

    连续一年如此,肌肉、骨骼受到的刺激不足,骨密度会下降,大脑功能也有所衰退。
    ❤️ 6 😭 3